实际工作中,中注协百家排名前十、前二十等门槛经常被大型央企、国企、上市公司作为审计业务招投标的重要参考,因而备受市场关注。为便于分析、比较,本报告将百家排名事务所分为 A、B、C、D 四组。其中:A 组为第 1-10 名,共 10 家;B 组为第 11-20 名,共10 家;C 组为第 21-40 名,共 20 家;D 组为第 41-100 名,共 60 家。A、B、C、D 四组的综合评价最高分、最低分以及平均分如下表所示。
区域分布
综合评价结果显示,百家排名事务所的地区分布差异较大。数量最多的是北京(33 家),其它数量较多的省(市、区)为上海(14 家)、浙江(10 家)、江苏(7 家)、湖南(5 家)、天津(5 家)、广东(4家)、山东(4 家)、四川(3 家)、深圳(2 家)、贵州(2 家)和新疆(2 家)。河北、山西、福建、湖北、广西、重庆、云南、陕西、宁夏等 9 地区各有 1 家,内蒙古、辽宁、吉林、黑龙江、安徽、江西、河南、海南、西藏、甘肃和青海等 11 个地区没有事务所进入百家排名排行榜。百家排名事务所地区数量分布情况如图 1 和图 2 所示。
不难看出,百家排名事务所的地区分布与我国各地区的经济发展水平密切相关,同时也在一定程度上表明,随着国家中西部地区发展战略和东北振兴战略的深入实施,我国注册会计师行业还有很大的发展潜力。
比较分析
整体而言,与 2019 年度综合评价结果相比,新进入百家排名排行榜的事务所有 16 家(排名第 60-100 名),16 家事务所的综合排名没有变化,32 家事务所排名上升(详见表 2),36 家事务所排名下降(详见表 3)。
就 A 组(前 10 名)来说,容诚首次进入前 10,由去年的第 11名上升到今年的第10名,致同从去年的第8名掉到了今年的第 12名。
就 B 组(第 11-20 名)来说,除致同和容诚的上述变化外,上会上升 1 位排名第 20 名,天衡下降 2 位,排名第 21 名。
就 C 组(第 21-40 名)来说,中准和湘能卓信 2 家事务所进入前40 名,广东正中珠江和中瑞诚 2 家事务所掉出前 40 名。
就 D 组(后 60 名)来说,绝大多数原非证券所均排在该组且排名变动较大。具体来说,有 15 家事务所排名上升,26 家事务所排名下降,3 家事务所名次没有变化。
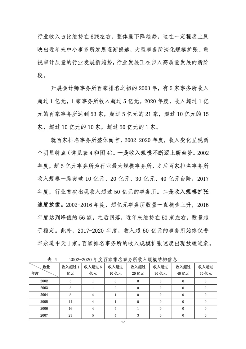
就百家排名事务所整体而言,2002-2020年度,收入变化呈现两个明显特点(详见表4和图4)。
一是收入规模不断迈上新台阶。2002年度,超5亿元事务所为行业最大规模事务所,之后百家排名事务所收入规模一路突破10亿元、20亿元、30亿元、40亿元台阶,2017年度,行业首次出现收入超过50亿元的事务所。
二是收入规模扩张速度放缓。2002-2016年度,超亿元事务所数量一直稳步上升,2016年度达到峰值的56家,之后回落,近年来维持在50家左右,数量趋于稳定。此外,2017-2020年度,收入超50亿元的事务所始终仅普华永道中天1家。百家排名事务所的收入规模扩张速度出现放缓迹象。

 
  
  
  
  
  
  
  
  
  
  
  
  
  
  
  
  
  
  
  
  
  
  
  
  
  
  
  
  
  
  
  
  
  
  
  
  
  
  
 
 
			 
			 
			 
			 
			 
			 
			














