我国车市正处于由量的增长向质的提升转变的关键时期,用户运营成为了除产品力与渠道力之外,车企有效参与市场竞争的“第三极”驱动力。本报告对于全新供需形势下,车企开展用户运营的方法论和实践抓手等进行了深入的分析,提出了罗兰贝格“车企用户需求点全图”以及罗兰贝格“车企会员一站式策略体系”等核心洞见,旨在为车企用户运营工作提供参考与借鉴。
“用户运营力”是车企“第三极”驱动力
我国消费者对于汽车的认知逐渐向“第三生活空间”转变,用户需求的价值维度也向全生命周期延伸。车企需要以传统车相关业务带来的品牌流量为基础,拓展包含用车、车生活与车生态的全维度业务。其中的制胜关键,需要车企以用户需求为核心,培养“品牌与用户间亲密关系”的精益化运营能力——即“用户运营力”,为车企品牌向更广阔业务维度的拓展,奠定和夯实用户的流量与信任基础。
正确的用户运营应从 “用户需求点”出发
用户运营虽不是销售,但却是销售的助推器。正确的用户运营必须从用户需求点的视角出发,通过满足用户需求,获取用户对品牌的认可,促进用户在“AARRR”体系上的成长,进而让用户产生“自发的”购买意愿。而低效甚至错误的用户运营往往以刺激单个业务点的成交为出发点,沦为变相的“销售营销”。
罗兰贝格“车企用户需求点全图”
罗兰贝格基于车企用户运营服务经验,首次提出“车企用户需求点全图”,旨在从行业共性角度出发,就典型用户对车企品牌和核心业务的主要需求点进行全面梳理,并根据需求层次将需求点分为“需求痛点”与“需求痒点”,用于指导车企识别用户运营等业务的出发点。
高价值用户群体——车企会员与种子用户运营
车企针对高价值塔尖的会员与种子用户运营,应从需求点全图中的“需求痒点”出发。有效的会员与种子用户运营能够激活高价值群体的活跃度、自发价值裂变与转介绍,甚至形成一批自发维护和传播品牌口碑的KOC(关键意见消费者)。
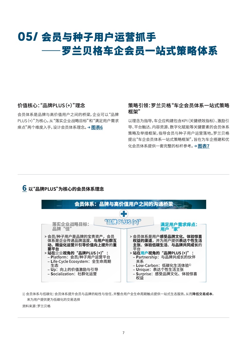
会员与种子用户运营抓手——罗兰贝格车企会员一站式策略体系
会员体系是品牌与高价值用户之间的桥梁,企业可以“品牌PLUS”为核心,从落实企业战略和满足用户需求两维度设计会员体系理念。以理念为指导,车企应构建包含激励引导、平台触达、内容资源、数字化赋能等的会员体系策略框架,指导会员/种子用户运营落地。同时,基于领先的车企用户运营服务经验,罗兰贝格对车企会员体系的运营实践提出十条落地建议,旨在提供标杆性的参考与借鉴。
 
  
  
  
  
  
  
  
  
  
  
 

 
			 
			 
			 
			 
			 
			 
			














