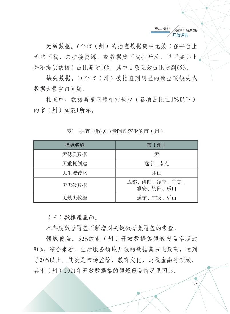
四川省大数据中心公开发布《四川数据开放指数报告》(2021)(简称《报告》),围绕平台建设、数据发布、安全保障、数据利用和管理评价五个维度,对省内21个市(州)一年来的公共数据开放工作开展了全面评估。
《报告》显示,在总体得分和平台建设、数据发布两大板块中,成都评分均位列第一。
《报告》显示,截至2021年底,全省21个市(州)均已正式上线公共数据开放平台,初步实现了省市两级平台的互联互通和协同发展。省域内共开放公共数据集13.8万个,数据总容量约349.7亿,单个数据集平均容量约25.3万。
据了解,为提高公共数据开放评估的客观性、全面性、科学性,本次评估在注重政策导向的基础上参考专家意见,强化了对数据质量和数据安全的考核,完善了部分指标,优化了指标权重。
在总体开放评估上,评估满分为100分,其中,平台建设23分,数据发布37分,安全保障12分,数据利用15分,管理评价13分,成都以62.56的评分位列第一。
公共数据开放平台是数据提供方和数据使用者供需交流的主要载体。在平台建设评估部分,《报告》从用户体验、数据发现、数据获取、互动反馈以及配套服务能力五个方面,对21个市(州)的数据开放平台进行全面考查。该项评估满分23分,成都以17.30的评分位列榜首。
 
  
  
  
  
  
  
  
  
  
  
  
  
  
  
  
  
  
  
  
  
  
  
  
  
  
  
  
  
  
  
  
  
  
  
  
  
  
  
  
  
  
  
  
  
  
  
  
  
  
  
  
  
  
  
  
  
  
  
  
 

 
			 
			 
			 
			 
			 
			 
			 
			














