当前,构建新发展格局对城市配送“保畅通”提出新要求。“十四五”规划提出,畅通国内大循环,重点是要依托强大国内市场,形成需求牵引供给、供给创造需求的更高水平动态平衡。城市配送作为连接城市消费与生产,实现分配与流通的重要功能日益重要。但是,与旺盛的物流配送需求不适应,城市配送仍然存在通行难、停车难、办证难等现实问题,成为影响满足城市居民对美好生活向往的重要堵点和短板。
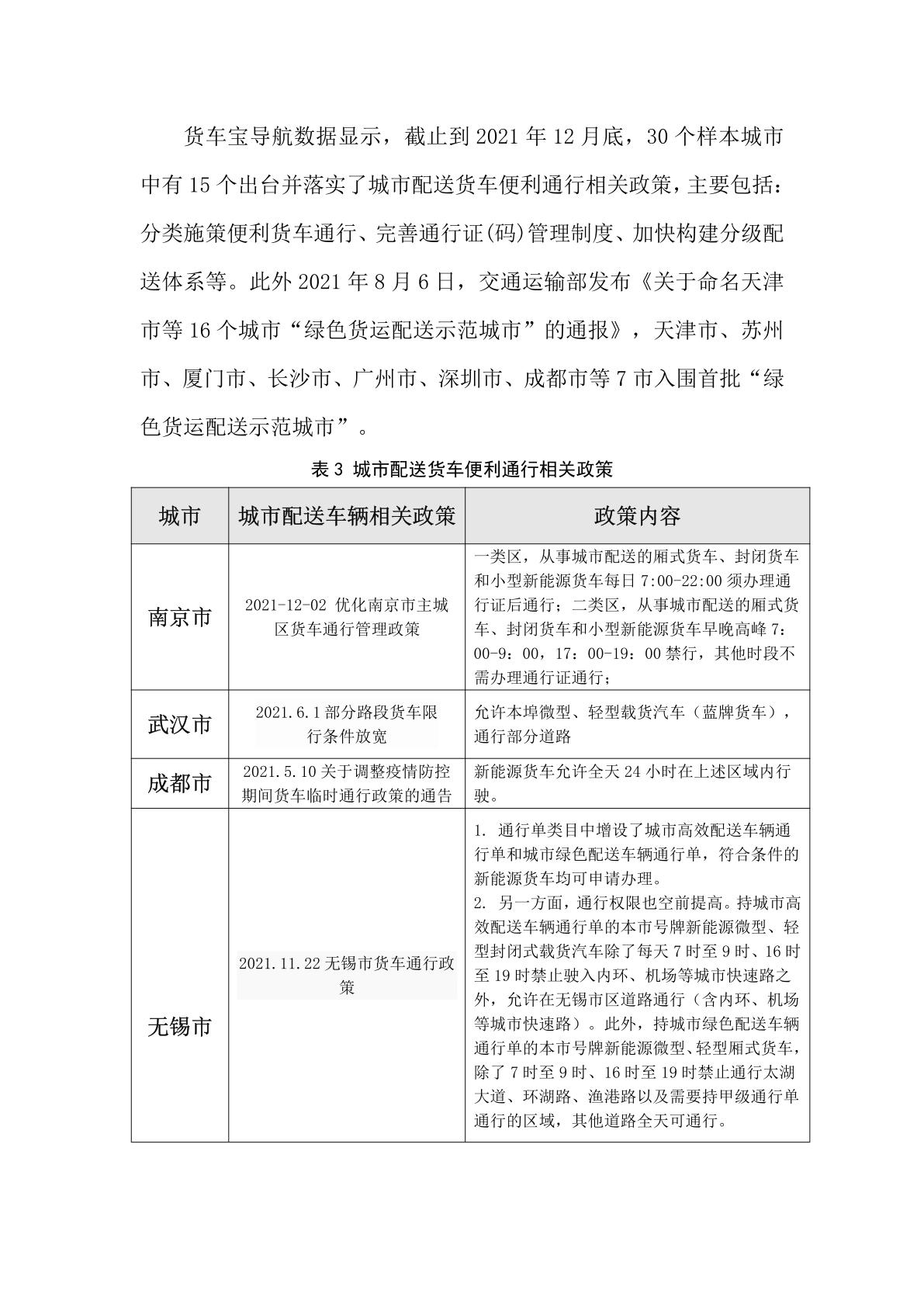
2021年初,公安部交管局印发了《关于优化和改进城市配送货车通行管理工作的指导意见》,提出优化通行管理政策、改进服务保障、推进改善停车条件等政策措施,并要求各地在2020年9月底前完成评估并落实调整相关政策。为了解政策落实情况,反映仍然存在的问题,中物联公路货运分会联合深圳市货车宝科技有限公司通过大数据分析方式,联合开展了城市配送货车便利通行调查并最终形成《2021年城市配送货车便利通行报告》。
 
  
  
  
  
  
  
  
  
  
  
  
  
  
  
 

 
			 
			 
			 
			 
			 
			 
			 
			














