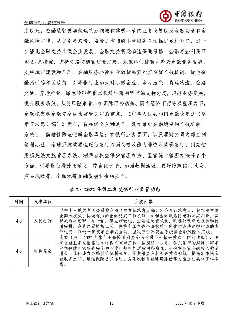
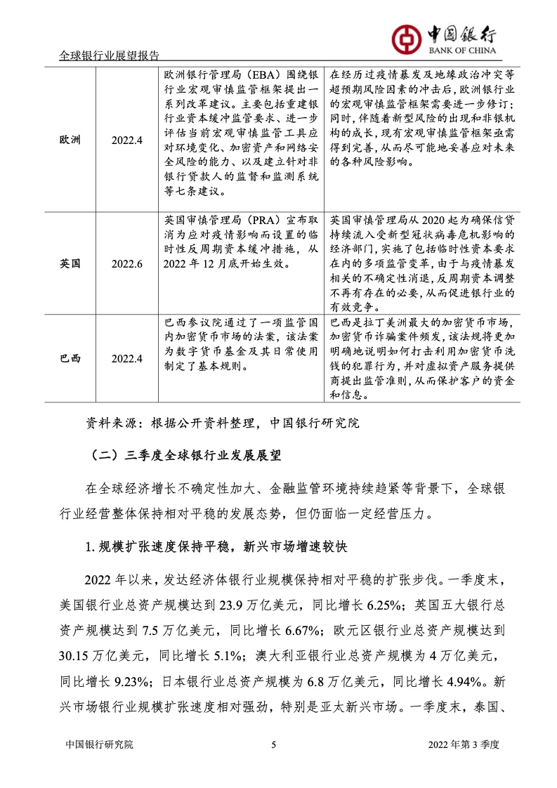
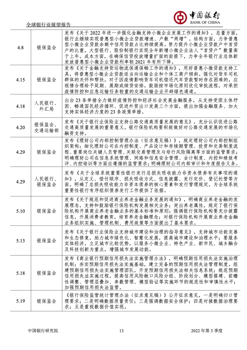
《报告》认为,2022年三季度,全球经济增速下滑,银行业经营环境的不确定性有所上升,规模扩张速度保持平稳,盈利出现分化,可能面临新的风险;中国宏观经济总体向好态势不改,银行业经营稳健,规模持续增长,盈利水平保持高基数下的稳步提升,资产质量良好。
2022年,疫情散点多发、地缘政治冲突加剧、发达经济体货币政策转向加速,中国经济金融体系仍然面临一定挑战,银行业亟需发挥关键作用,支持重点产业、乡村振兴,强化风险管理,以高质量金融服务助力稳大盘。

《报告》认为,2022年三季度,全球经济增速下滑,银行业经营环境的不确定性有所上升,规模扩张速度保持平稳,盈利出现分化,可能面临新的风险;中国宏观经济总体向好态势不改,银行业经营稳健,规模持续增长,盈利水平保持高基数下的稳步提升,资产质量良好。
2022年,疫情散点多发、地缘政治冲突加剧、发达经济体货币政策转向加速,中国经济金融体系仍然面临一定挑战,银行业亟需发挥关键作用,支持重点产业、乡村振兴,强化风险管理,以高质量金融服务助力稳大盘。
