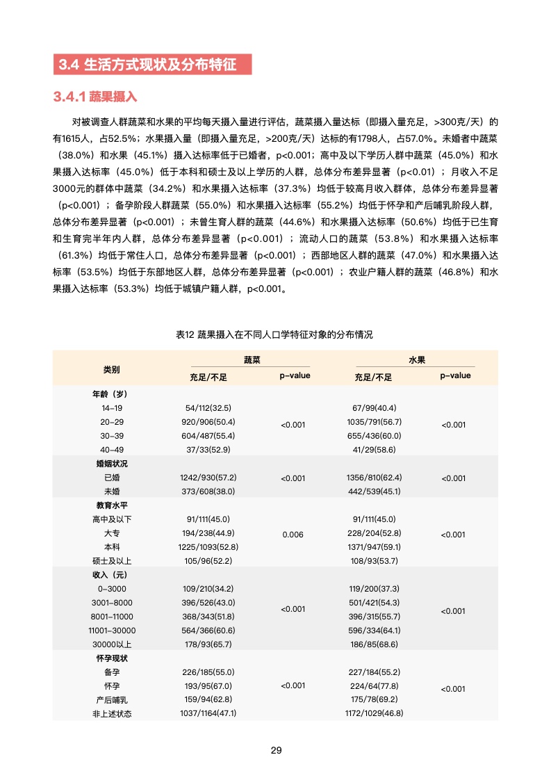
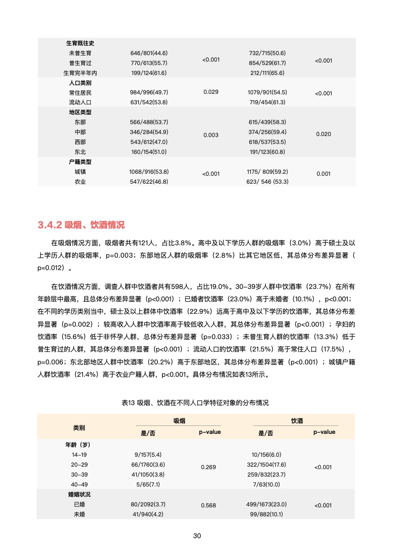
女性生殖健康和生命早期1000天的重要性正在逐渐被社会所认知。此次研究报告显示育龄期女性生殖健康知识和生命早期1000天健康知识掌握总体尚可,但是仍有很大的提升空间,特别在一些认知上存在明显偏差,例如科学避孕和生命早期1000天的营养摄入。
本次研究还提示,较低学历、较低收入、农村户籍等育龄女性群体的健康知识掌握情况较差。因此,对于育龄期女性的健康教育,应当重点关注此类健康知识较为薄弱的群体。
健康是人类最基本的权利,政府和社会各界应携起手来,对该类群体给予更多的政策倾斜和公益支持,以提升其健康素养的水平。
健康行为,是连接健康认知和健康状况之间的纽带。健康认知程度越高,越容易采取健康行为,从而提升健康状况。此次研究报告的发布,为今后提升女性健康管理认知水平的探索和实践提供了科学依据,但提升中国女性全生命周期管理认知水平依然任重而道远,有赖于政府和社会的共同努力。
未来,拜耳将不忘守护女性健康的初心,继续携手社会各界力量,不断加强女性健康科普知识传播的广度和深度,通过科学手段加持女性健康保护力,持续关注女性生殖健康,守护妇幼健康。
 
  
  
  
  
  
  
  
  
  
  
  
  
  
  
  
  
  
  
  
  
  
  
  
  
  
  
  
  
  
  
  
  
  
  
  
  
  
  
  
  
  
  
  
  
  
  
  
  
  
  
 

 
			 
			 
			 
			 
			 
			 
			 
			














