中英绿色低碳合作交流会暨中英绿色制造报告发布会在线举办,《中英绿色制造报告》正式发布。本次会议是中国在绿色制造领域极具战略意义的行业风向标会议之一,两国在绿色制造领域的有识之士共同探讨了中英在该领域的政策以及合作商机。
当天,英国驻华使节吴侨文在会上发表主旨演讲时谈到:“英国是第一个通过全经济体《净零排放法案》的主要经济体,这意味着在 2050 年之前,英国的温室气体排放量将达到净零。绿色制造和清洁发展是英国工业战略的核心。中国是世界上最大的制造业经济体,并设定了在 2030 年之前达到碳排放峰值,在 2060 年之前实现碳中和的目标。因此,发展绿色供应链是两国的重要议程。”
近日,走出去智库(CGGT)受英国国际贸易部委托刊发《中英绿色制造报告》的介绍文章。该报告收录的企业涵盖了包括食品、家具、汽车、航空航天、咨询等诸多领域,不仅有历史悠久的老牌企业,还包括创新型初创企业。
绿色制造在英国
英国目前是全球第九大制造大国,制造业的产值占全英研发总额的三分之二、占出口额的 45%、企业投资的 15%,并创造了 270 万个高价值就业机会。英国制造业在清洁技术、能源效率、生态设计和新型可持续商业模式等方面,处于全球领先水平。
英国的绿色制造不仅关注其生产的产品或生产方式,还关注生产这些产品的人及其生产空间、地区的生态系统。英国的绿色制造企业正在迅速应对大规模脱碳新挑战,旨在生产具有经济、社会和环境效益的产品。制造业对可用资源、能源和碳排放都会产生重大影响,因此许多英国机构制定了相关的政策方案,开展支持绿色制造的研究、开发与知识转移。
以报告中的一个可持续制造研究项目为例,海洋塑料垃圾还包括了牙膏、洗面奶等洗护用品和化妆品中使用的塑料微珠,其体积太小,无法被污水过滤系统所捕获,鱼类和野生动物误食了会受到危害。而英国巴斯大学研发的由从植物提取的纤维素制成的微珠,随污水排入海洋后会分解成无害的糖,有效降低了对生态的影响。(图片来自网络)
英国政府大力支持面向循环经济的绿色制造。2008 年,英国颁布了《气候变化法案》,设定具有法律约束的 “碳预算”,其目标为到 2050 年英国的碳排放量比 2008 年的基准线下降至少 80%。英国还制定了全球首个碳足迹标准 PAS 2050 规范。该标准旨在实现商品、服务和产品碳足迹的可比性,以便企业能够更好了解其供应链的效率,消费者也会更了解与其所购商品相关的碳排放情况。
一份指南助推英中绿色制造合作
《中英绿色制造报告》由英国国际贸易部与中国工业和信息化部国际经济技术合作中心合作撰写,总结归纳两国在绿色制造领域的相关政策、成功经验、未来规划以及战略,旨在帮助中英两国的相关决策者、研究人员和业内专业人士梳理市场趋势、相关政策、标准和法规等。
近年来,中国工业发展迅速,总体规模不断扩大,2010 年制造业产出超越美国,成为全球第一制造大国。2019 年中国制造业增加值占全球比重达 28.1%,连续 10 年保持世界第一制造大国地位。然而,资源环境挑战已成为制约工业绿色发展的主要瓶颈。为确保工业的可持续发展,需要推动工业绿色发展转型。英国拥有强大的科学和工程基础,活跃于新思想和新技术的前沿。英中两国在材料和能源效率方面有着共同的利益,存在巨大的技术合作机遇。
可持续发展具有三大支柱:经济可持续、环境可持续和社会可持续,其目标就是寻求三者之间的平衡。在产品的整个生命周期中,其设计应遵循以下理念:产品的生产、供应、使用及报废都应符合商业目标,且具备最大社会价值、最小或零环境负担。
实际上,英中两国早已在绿色制造领域展开对话。2017 年 12 月发布的第九次中英经济财金对话成果第 57 条明确提出中国工业和信息化部与英国商业、能源和产业战略部将开展合作,鼓励双方开展交流与对话。目前,双方正在就建立机制进行交流;同时,产业研讨也在积极开展。利用在中国举办的中英绿色制造与再制造产业发展峰会,以及在英国举办的中英未来制造研讨会暨再制造研讨会等活动,双方政府主管部门、研究机构、行业协会、企业等已经在展开了广泛的对话。
为了促进英中双方在绿色制造领域深化合作,更精准地发现商业和投资机遇,新发布的《中英绿色制造报告》提出了一系列有实际指导意义的建议,包括编制相关绿色制造企业名单、分批开展绿色制造企业贸易投资、拓展相关企业代表处的设立,以及相关商业风险管控等。在不断努力迈向绿色制造的过程中,英中双方可以融合两国的优势,形成协同合作伙伴关系,从而加快推动工业可持续发展和减少废弃物的进程。
获取报告机会直达
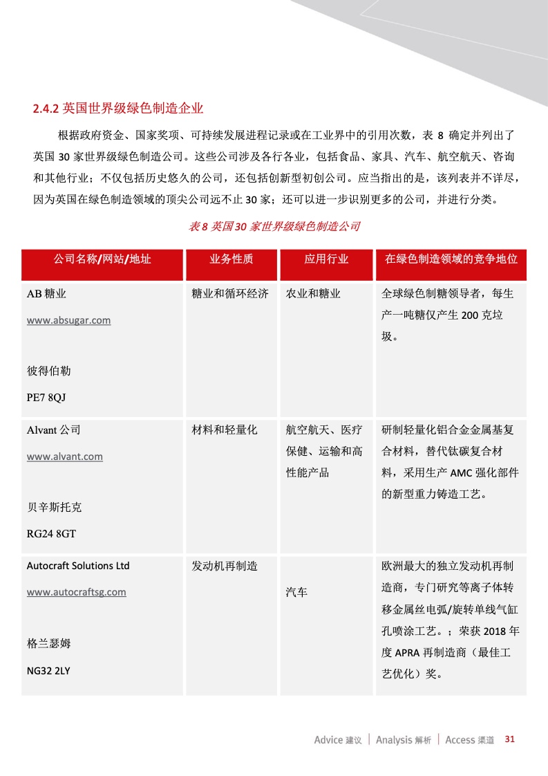
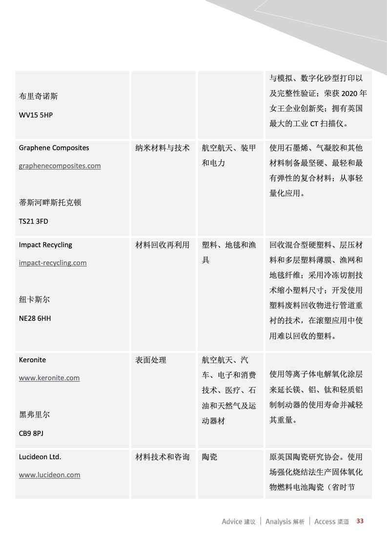
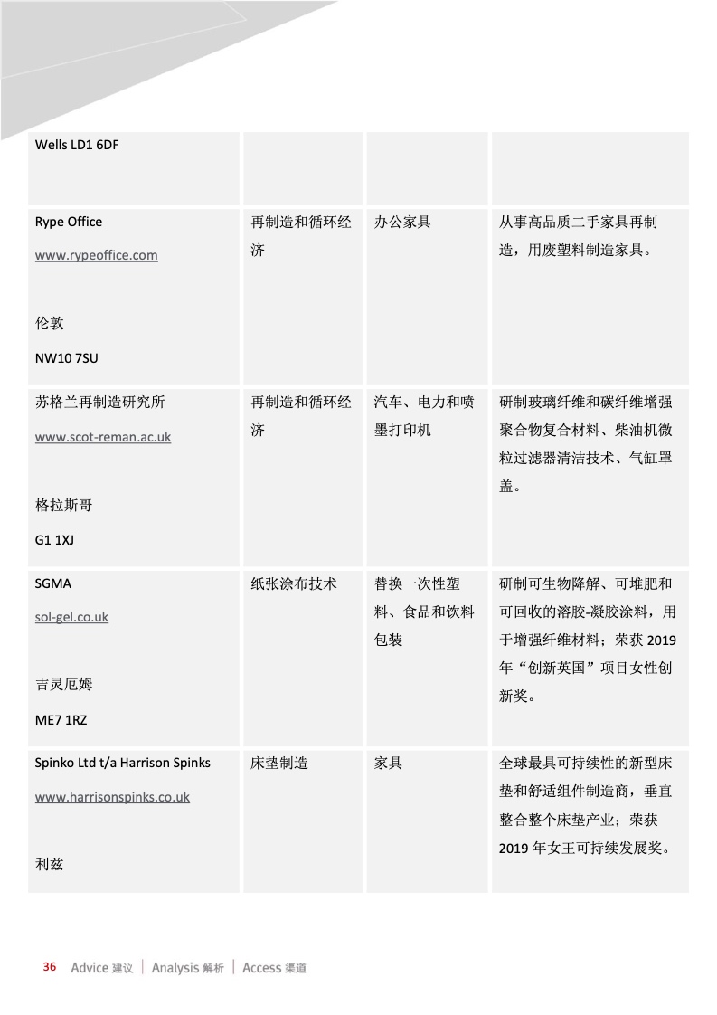
《中英绿色制造报告》旨在探索两国绿色制造的范围,特点和各自优势,识别机会,并为各级政府、各行各业和研究人员提供建议,以加强英中两国在绿色制造领域的贸易、投资和国际合作。报告涵盖了政府战略、预测、计划和市场工具等内容, 并列出了英国 30 家世界级绿色制造公司。在绿色制造这个领域,他们能提供多元且实际有效的解决方案。
以英国氢动力汽车品牌 Riversimple 为例,该企业在制造汽车过程中通过将车身重量最低化提高能源使用效率。他们还借助小型能源电池提供汽车巡航动力,并使用超级电容器提供加速度。刹车时通常以生热形式流失的动能,将会以电能形式储存起来。当汽车降低速度,电能会流入超级电容,传回马达,使其能快速加速。
再如 Notpla,这是一家英国创新型可持续包装公司,他们发明了一种具有突破性的 “可食用水球”, 可替代运输和饮用液体时的塑料瓶。
SGMA 公司专门研究溶胶 – 凝胶涂料和先进材料。SGMA 采用名为 “溶胶 – 凝胶” 的化学工艺,使一次性咖啡杯具有防水性,而无需使用塑料。一次性塑料、塑料材料和其他产品难以回收利用,该工艺旨在应对这一挑战。
通过利用先进的研究进展,SGMA 的化学工艺创新会促进绿色产品、制造和可持续发展,确保饮食安全,同时最大限度减轻对生物体和环境的负面影响。
这些还仅仅是报告中涉及到的一小部分案例,报告收录的企业涵盖了包括食品、家具、汽车、航空航天、咨询等诸多领域;不仅有历史悠久的老牌企业,还包括创新型初创企业。
 
  
  
  
  
  
  
  
  
  
  
  
  
  
  
  
  
  
  
  
  
  
  
  
  
  
  
  
  
  
  
  
  
  
  
  
  
  
  
 

 
			 
			 
			 
			 
			 
			 
			 
			














