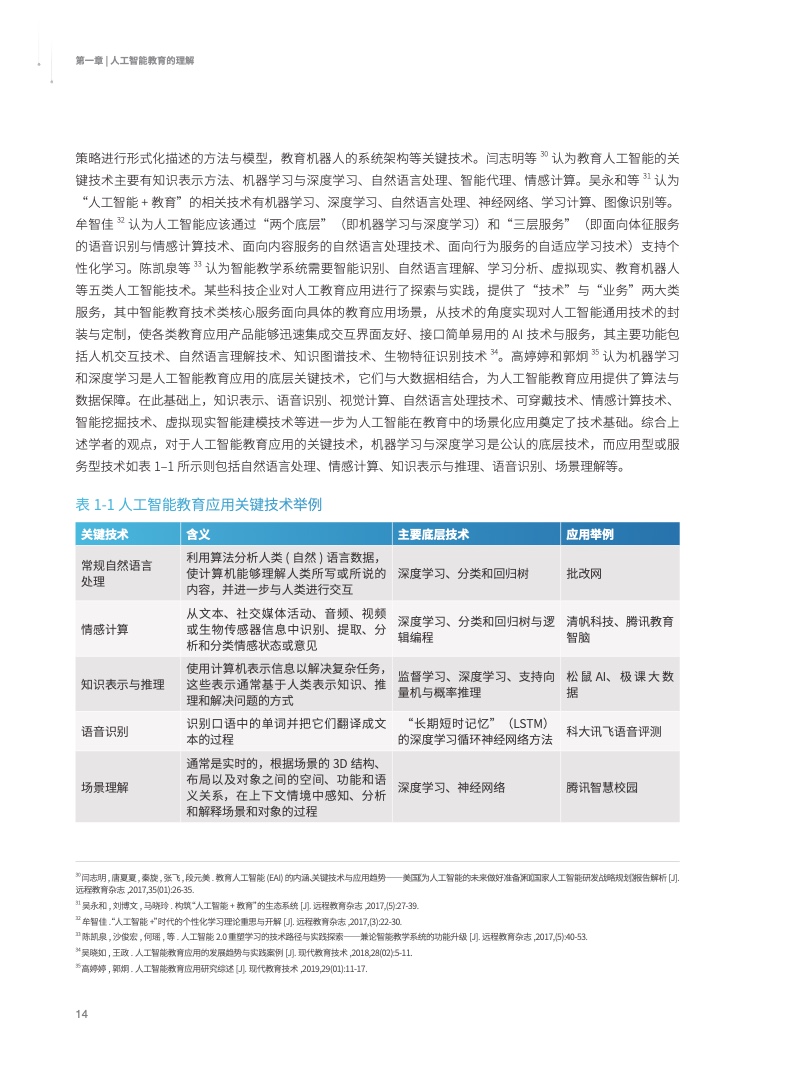
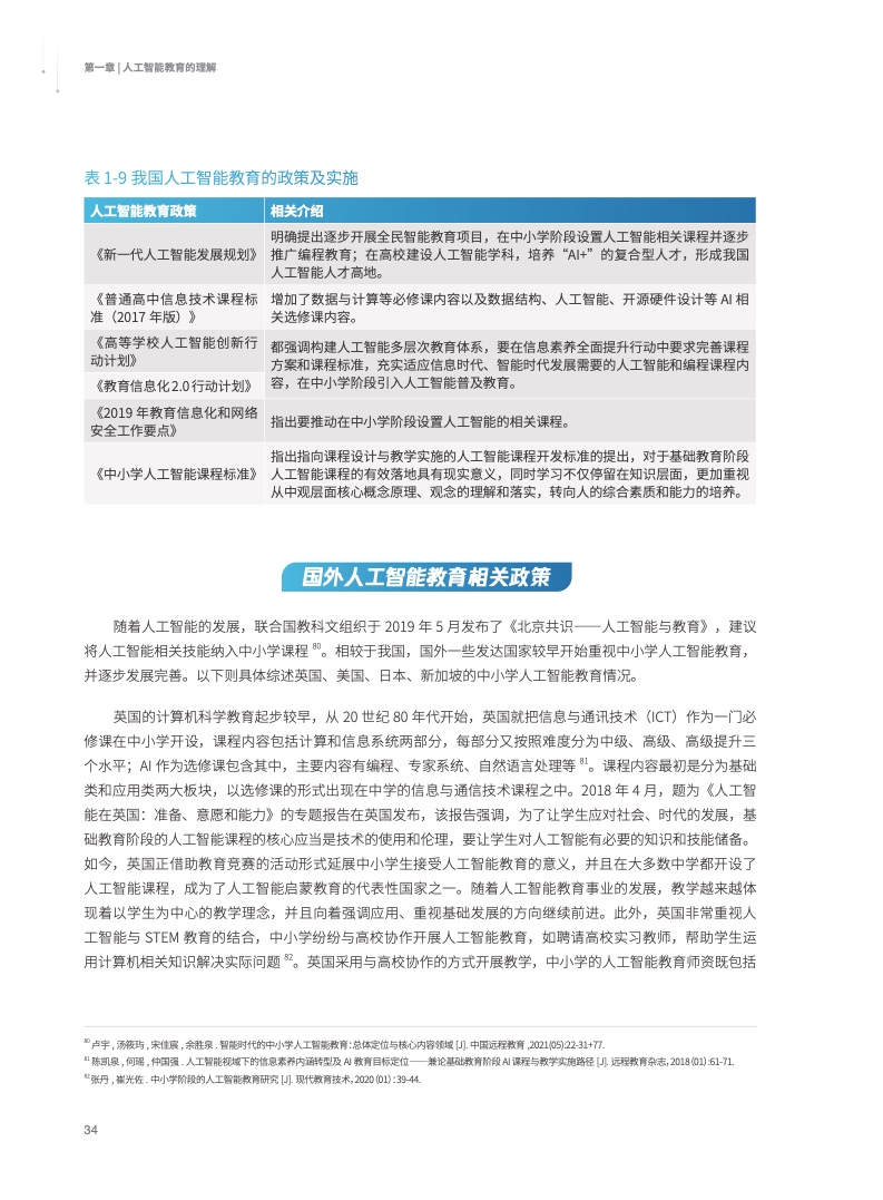
《蓝皮书》指出,目前受访学校的信息化硬件设备总体情况较好,但相关的软件系统还较为欠缺。超半数的受访学校已开设或正在筹备人工智能教育教学活动。而随着“双减”政策落地,人工智能教育正成为多地教育主管部门和学校丰富“课后三点半”服务的重要组成,尤其中部地区最为突出,超过85%的学校考虑将人工智能教育引入课后服务。
教师整体认可人工智能教学工具的价值。学生普遍愿意使用人工智能学习工具,并希望获得个性化评估与辅导。同时,对于学习形式,课外活动、竞赛等多元化的教学方式最受学生们欢迎。
调查发现,当前,我国中小学人工智能课程主要集中在1周1课时。经费不足、缺乏专业师资、无技术条件支持是阻碍课程开设的主要因素。中小学校中参与人工智能相关课程教学活动的教师数量较少,专门教授人工智能课程的教师更是寥寥无几。人工智能课程教师中,仅有三成左右在高等教育阶段接受过人工智能教学的相关课程培训。
综观人工智能教育发展现状和主要问题,《蓝皮书》建议,可从以下几方面重点考虑:一是构建公平而有质量的人工智能教育生态系统;二是提高教师应用人工智能教育技术的能力;三是推动学校教育评价改革,完善学生评价机制。
 
  
  
  
  
  
  
  
  
  
  
  
  
  
  
  
  
  
  
  
  
  
  
  
  
  
  
  
  
  
  
  
  
  
  
  
  
  
  
 

 
			 
			 
			 
			 
			 
			 
			 
			














