《报告》显示:企业对中国营商环境评价呈逐年上升趋势,但仍存七个方面诉求。一是加快打造优质高效的服务型政府;二是进一步提升相关政策的科学性;三是统筹规划、多措并举,切实降低企业生产经营成本;四是通过政策创新和引导,助力企业破解引才、留才、用才瓶颈;五是切实拓宽融资渠道、降低融资成本,缓解企业融资难、融资贵的问题;六是科学规划并及时完善地区产业配套体系;七是及时为企业应对不确定性风险提供指导和支持。
2021年,中国贸促会通过问卷分析、实地考察、企业座谈、对比分析及文献分析等方式,调研企业近5000家,覆盖全国29个省市区,并就沿边贸易环境和相关问题进行了专题研究,在此基础上编写完成《报告》。
2021年,受访企业对全国营商环境评价为4.38分,较2020年提高0.03分。其中,东部地区、中外合资合作企业及传统制造业对营商环境评价较高,西部地区、资源行业和服务行业对营商环境评价略有下降。
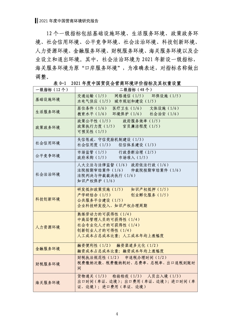
从细分指标来看,此次营商环境评价指标体系形成了涵盖“基础设施”“生活设施”“政策政务”“社会信用”“公平竞争”“金融服务”“财税服务”“社会法治”“科技创新”“人力资源”“海关服务”“企业设立和退出”在内的12个一级指标和48个二级指标。在12个一级指标中,11个指标评价有所提高,1个指标评价略有下降。其中,“财税服务环境”评价最高,其次是“海关服务环境”“社会法治环境”和“社会信用环境”。
从企业经营情况来看,2021年,有超7成企业实现收益增长。利用本地资源和开拓市场是企业开展投资的主因,“中国消费增长和中产阶级扩大”取代“数字技术发展”成为企业最重要的商业机会。超5成外资企业将中国视为全球首要投资对象,但也有28%的外资企业表示,受全球经济收缩、贸易保护主义抬头及疫情等因素影响,对华追加投资暂不在其计划内。
从新冠肺炎疫情影响来看,在新冠肺炎疫情的冲击下,10.7%的企业销售收入下降超50%,31%的企业销售收入下降20%-50%,30%左右的企业未受影响或销售收入增加。尽管如此,仍有83%的受访企业通过调结构、降成本等举措实现盈亏平衡。企业普遍看好后疫情时代的发展前景,仅有5%的企业持悲观态度。其中,从事高新技术产业的企业对后疫情时代的前景预估最为乐观,持悲观态度的企业仅约3%。

















