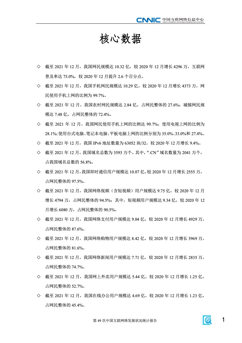
《报告》显示,截至2021年12月,我国网民规模达10.32亿,较2020年12月增长4296万,互联网普及率达73.0%。
《报告》显示,2021年我国网民总体规模持续增长。一是城乡上网差距继续缩小。我国现有行政村已全面实现“村村通宽带”,贫困地区通信难等问题得到历史性解决。我国农村网民规模已达2.84亿,农村地区互联网普及率为57.6%,较2020年12月提升1.7个百分点,城乡地区互联网普及率差异较2020年12月缩小0.2个百分点。二是老年群体加速融入网络社会。得益于互联网应用适老化改造行动持续推进,老年群体连网、上网、用网的需求活力进一步激发。截至2021年12月,我国60岁及以上老年网民规模达1.19亿,互联网普及率达43.2%。老年群体与其他年龄群体共享信息化发展成果,能独立完成出示健康码/行程卡、购买生活用品和查找信息等网络活动的老年网民比例已分别达69.7%、52.1%和46.2%。
《报告》显示,我国网民的互联网使用行为呈现新特点:一是人均上网时长保持增长。截至2021年12月,我国网民人均每周上网时长达到28.5个小时,较2020年12月提升2.3个小时,互联网深度融入人民日常生活。二是上网终端设备使用更加多元。截至2021年12月,我国网民使用手机上网的比例达99.7%,手机仍是上网的最主要设备;网民中使用台式电脑、笔记本电脑、电视和平板电脑上网的比例分别为35.0%、33.0%、28.1%和27.4%。
 
  
  
  
  
  
  
  
  
  
  
  
  
  
  
  
  
  
  
  
  
  
  
  
  
  
  
  
  
  
  
  
  
  
  
  
  
  
  
  
  
  
  
  
  
  
  
  
  
 

 
			 
			 
			 
			 
			 
			 
			 
			














