该报告着眼于主流品牌翻译机的实测表现,是此前发布的《2022中国主流AI翻译机竞争力发展报告》的续篇。
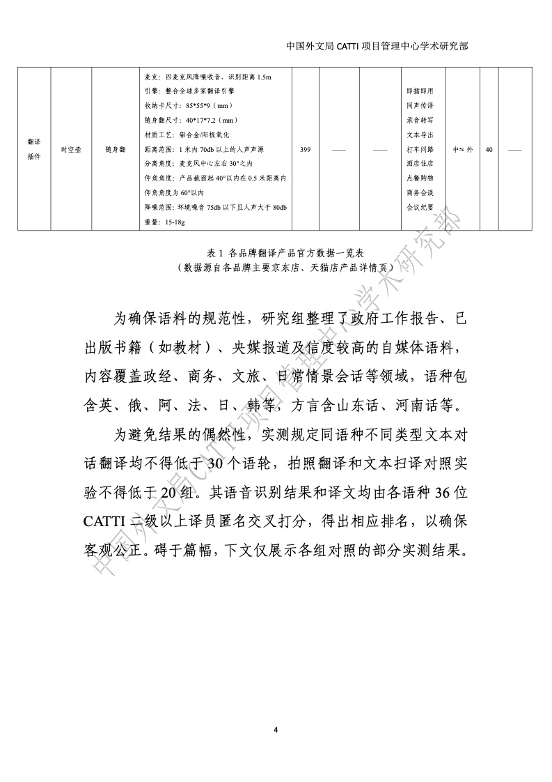
《实测报告》从翻译质量、翻译速度、降噪收音、用户体验和续航能力5个维度,采用多元变量,开展了近370组对照实验,对国内不同品牌旗下的翻译机、翻译笔、翻译耳机和翻译插件展开全方位测评。
翻译质量方面,科大讯飞的翻译机和翻译笔排名第一;时空壶的翻译耳机最佳。
体感翻译速度方面,科大讯飞、准儿翻译机语言转换速度最快;各品牌翻译笔处理速度基本一致,无明显差异;时空壶翻译耳机随说随译功能表现更好。
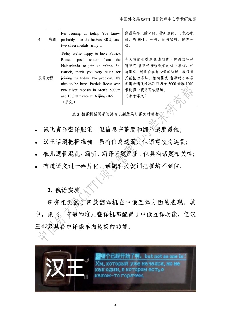
《实测报告》还直观展示了各翻译产品实测的降噪收音情况,科大讯飞翻译机的降噪效果最佳;科大讯飞翻译笔也是本次实测中唯一一款搭载了语音翻译功能的翻译笔;翻译耳机方面,时空壶的语音识别准确度较高,降噪收音情况较好。
在可操作性和界面呈现等方面,准儿翻译机中外互译时可同步显示英语译文,实现三语对照;科大讯飞翻译机实时存储功能表现更好;印象笔记翻译笔颜值高,磨砂外壳手感佳。三者在用户体验方面均获得了较高的分数。
根据各品牌官方产品介绍、实测体感掉电速度和续航时长三项指标,《实测报告》汇总得出了各翻译产品续航能力排名,有道闪充速度最快,续航能力最佳。
课题组共邀请到216名获得CATTI二级以上证书的译员和223名其他翻译爱好者参与实测,从5个维度对各品牌翻译产品交叉匿名评价。经加权,翻译机综合实测排名依次是科大讯飞、准儿、有道和汉王;翻译笔排名依次为科大讯飞、印象笔记和网易有道;翻译耳机方面时空壶更胜一筹。
 
  
  
  
  
  
  
  
  
  
  
  
  
  
  
  
  
  
  
  
  
  
  
  
  
  
  
  
  
  
  
  
  
  
  
  
  
 

 
			 
			 
			 
			 
			 
			 
			 
			














