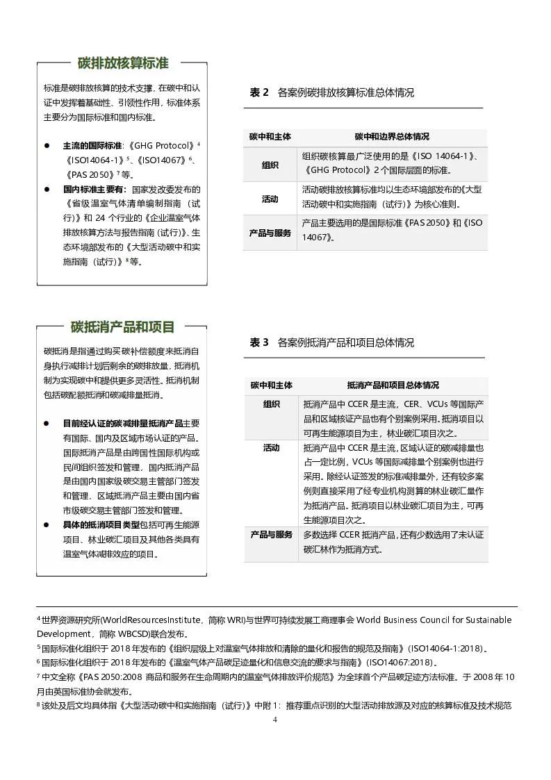
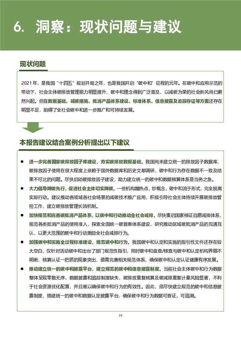
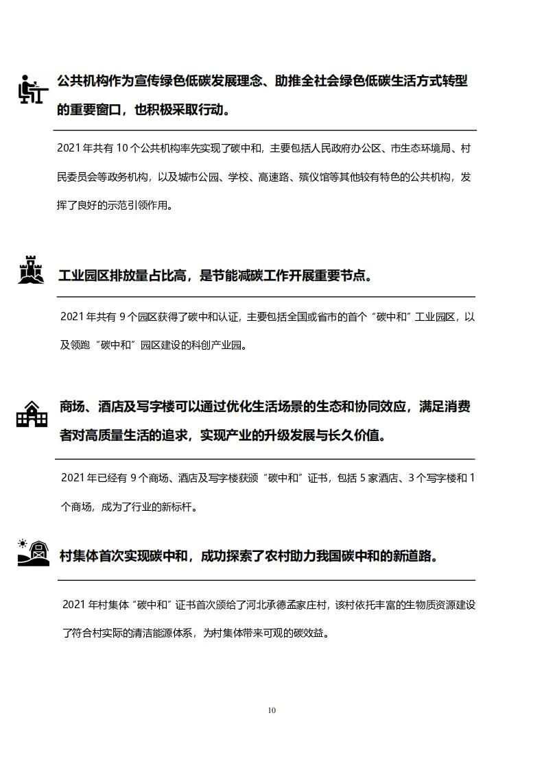
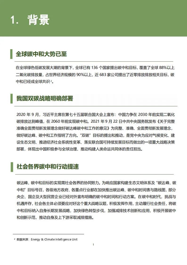
互联网爱好者创业的站长之家 – 南方站长网
您的位置:首页 >科技 >

广碳所:2021年碳中和报告

时间:2022-03-24 08:55:41 | 来源:互联网

郑重声明:本文版权归原作者所有,转载文章仅为传播更多信息之目的,如有侵权行为,请第一时间联系我们修改或删除,多谢。