《统计公报》显示,2020 年,全行业完成运输总周转量 798.51 亿吨公里,旅客周转量 6311.28 亿人公里,货邮周转量 240.20 亿吨公里。客运市场方面,完成旅客运输量 41777.82 万人次。货运市场方面,完成货邮运输量 676.61 万吨。全行业运输航空公司完成运输飞行小时 876.22 万小时、运输起飞架次 371.09 万架次。
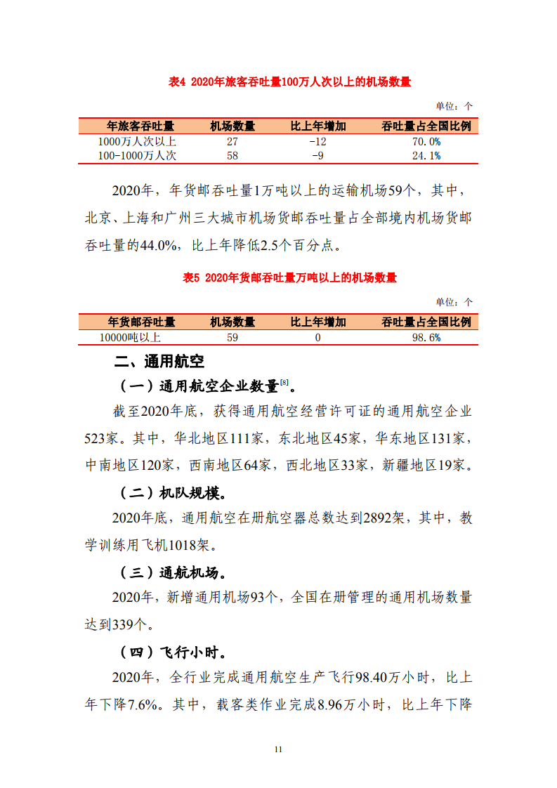
截至 2020 年底,我国共有运输航空公司 64 家、运输飞机 3903 架、定期航班航线 5581 条。2020 年,定期航班国内通航城市(或地区)237 个(不含香港、澳门、台湾),我国航空公司国际定期航班通航 62 个国家的 153 个城市。全行业在册运输飞机平均日利用率为 6.49 小时,正班客座率平均为 72.9%。截至 2020 年底,我国境内运输机场(不含香港、澳门和台湾地区)241 个。2020 年,全行业全年新开工、续建机场项目 114 个。全国民航运输机场完成旅客吞吐量 8.57 亿人次、货邮吞吐量 1607.49 万吨、起降架次 904.92 万架次。
在通用航空领域,截至 2020 年底,获得通用航空经营许可证的通用航空企业 523 家,通用航空在册航空器总数达到 2892 架。2020 年,新增通用机场 93 个,全国在册管理的通用机场数量达到 339 个,全行业完成通用航空生产飞行 98.40 万小时。截至 2020 年底,全行业无人机拥有者注册用户约 55.8 万个,注册无人机共 51.7 万架,无人机有效驾驶员执照达到 88994 本。2020 年,参与民航局无人机云交换系统的无人机飞行小时共有 183 万小时。
2020 年民航安全运行平稳可控,运输航空百万架次重大事故率十年滚动值为 0, 亿客公里死亡人数十年滚动值为 0。民航实现 18 年空防安全零责任事故记录。自 2010 年 8 月 25 日至 2020 年底,运输航空连续安全飞行 “120+4” 个月,累计安全飞行 8943 万小时。
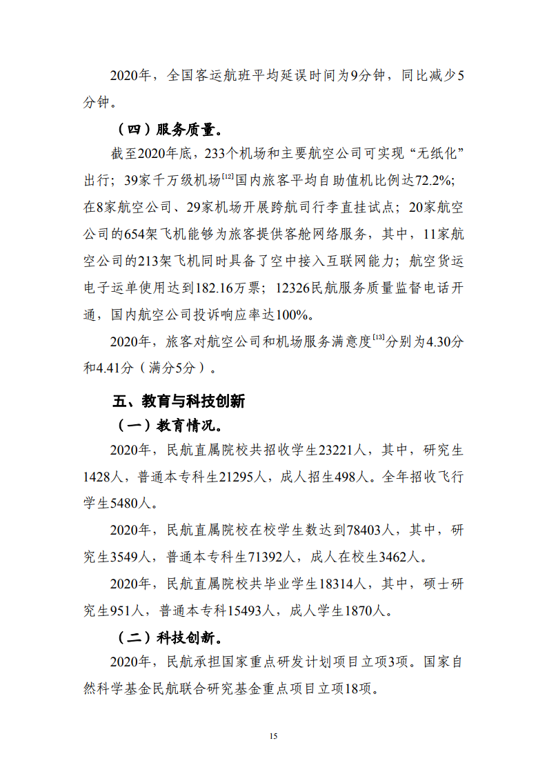
与此同时,2020 年,全国客运航空公司共执行航班 352.06 万班次,其中,正常航班 311.64 万班次,平均航班正常率为 88.52%。截至 2020 年底,233 个机场和主要航空公司可实现 “无纸化” 出行;39 家千万级机场国内旅客平均自助值机比例达 72.2%;在 8 家航空公司、29 家机场开展跨航司行李直挂试点;20 家航空公司的 654 架飞机能够为旅客提供客舱网络服务,其中,11 家航空公司的 213 架飞机同时具备了空中接入互联网能力;航空货运电子运单使用达到 182.16 万票;12326 民航服务质量监督电话开通,国内航空公司投诉响应率达 100%。
科技和人才是民航发展的重要支撑。2020 年,民航承担国家重点研发计划项目立项 3 项。国家自然科学基金民航联合研究基金重点项目立项 18 项。民航直属院校共招收学生 23221 人,全年招收飞行学生 5480 人。从专业技术人员数量看,截至 2020 年底,中国民航驾驶员有效执照总数为 69442 本,比上年底增加 1489 本。全行业持照机务人员 60335 名,比上年增加 1211 名;持照签派员 8994 名,比上年增加 550 名。空管行业四类专业技术人员共 33102 人,比上年新增 2138 人。其中, 空中交通管制人员 15001 人,比上年新增 1173 人。
《统计公报》显示,截至 2020 年底,与我国建立双边适航关系的国家或地区为 39 个,现行有效的双边适航文件共 239 份。2020 年,全行业新增 657 架航空器国籍登记。其中,新注册运输航空器 136 架,通用航空器 521 架,创注册通用航空器新高。
在固定资产投资领域,2020 年,民航固定资产投资总额 1627.6 亿元,其中,民航基本建设和技术改造投资 1081.4 亿元,比上年增加 11.6%。
在节能减排领域,2020 年,中国民航吨公里油耗为 0.316 公斤,较 2005 年(行业节能减排目标基年)下降 7.1%。共有 28.97 万架次航班使用临时航路,缩短飞行距离 1232 万公里,节省燃油消耗 6.65 万吨,减少二氧化碳排放约 20.95 万吨。
 
  
  
  
  
  
  
  
  
  
  
  
  
  
  
  
  
  
  
  
  
  
 

 
			 
			 
			 
			 
			 
			 
			 
			














