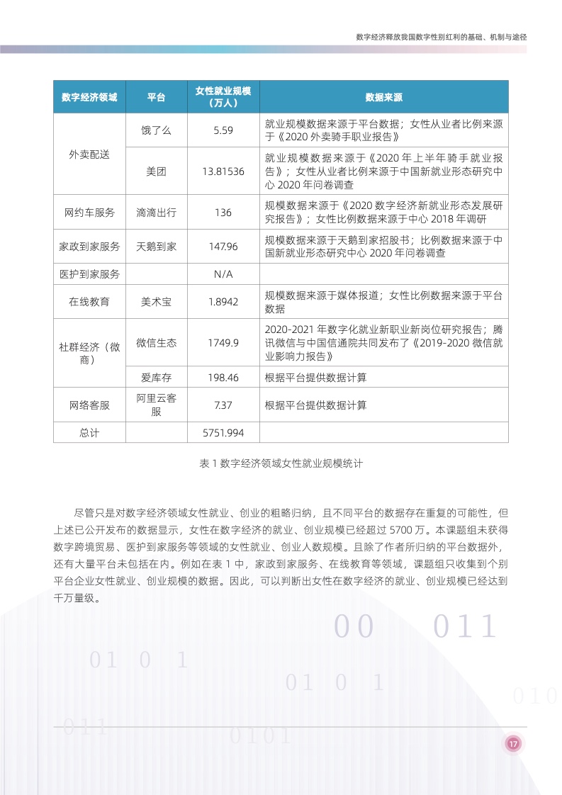
《报告》指出,在数字贸易、电商、直播等领域,数字经济已创造5700万女性就业机会。数字经济创造数字性别红利,扩大了女性在劳动力市场的价值,减少了女性在劳动力市场的弱势,为女性开创了新的就业空间和领域。
《报告》认为,女性的职业发展是衡量劳动力市场运行质量的重要标尺,也是社会良性运行的重要机制。数字经济为女性创造更多就业、创业机会,缩小城乡女性发展差距,提升女性就业创业质量。通过连接弱势个体与劳动力市场、共享信息与资源,数字经济降低了农村地区、偏远地区女性劳动者的就业创业壁垒。
《报告》显示,数字经济的发展提高了女性劳动参与率,拓宽了女性的就业选择面,促进女性创业比重提升,特别是增加了低学历女性的就业规模。
 
  
  
  
  
  
  
  
  
  
  
  
  
  
  
  
  
  
  
  
  
  
  
  
  
  
  
  
  
  
  
  
  
  
  
  
  
  
  
  
  
  
  
  
  
  
  
  
  
  
  
  
  
  
  
  
  
  
  
  
  
  
  
  
  
  
  
  
  
  
  
  
  
 

 
			 
			 
			 
			 
			 
			 
			 
			














