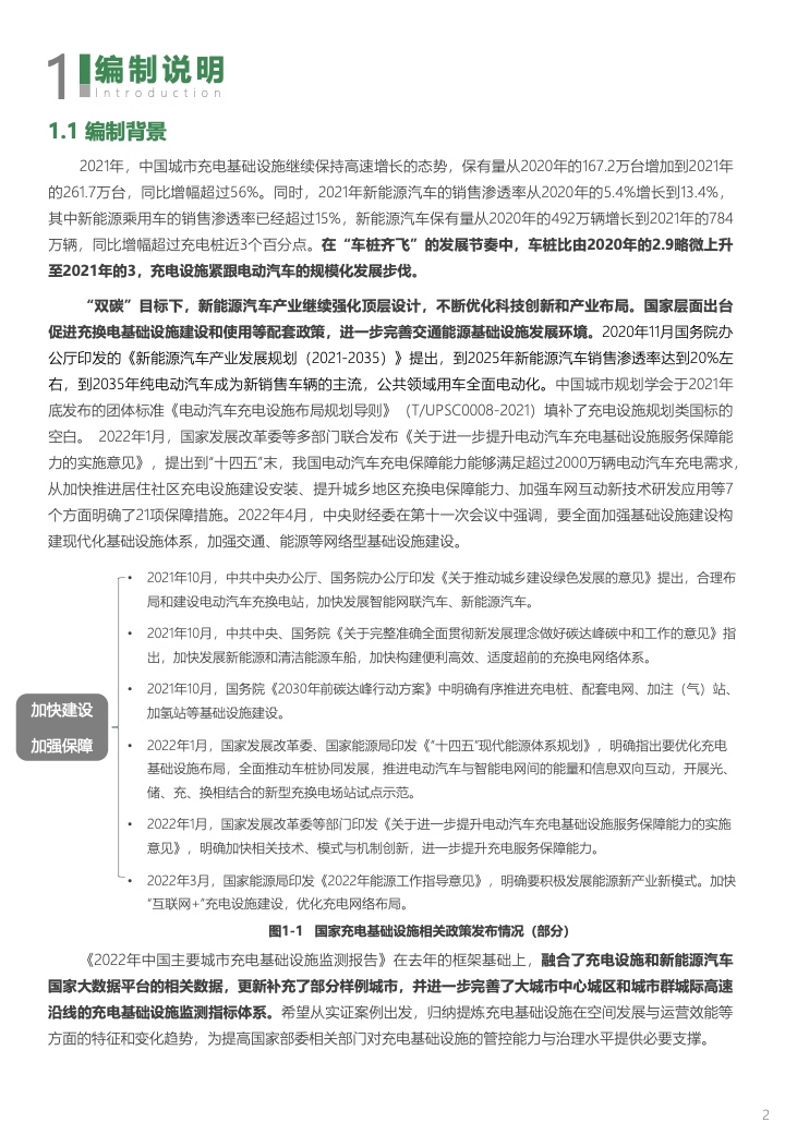
“双碳”目标下,新能源汽车产业继续强化顶层设计,不断优化科技创新和产业布局。国家层面出台促进充换电基础设施建设和使用等配套政策,进一步完善交通能源基础设施发展环境。中国城市充电基础设施保有量从2020年的167.2万台增加到2021年的261.7万台,同比增幅超过56%,新能源汽车保有量从2020年的492万辆增长到2021年的784万辆,同比增幅超过充电桩近3个百分点。在“车桩齐飞”的发展节奏中,城市充电设施建设紧跟电动汽车规模化发展的步伐。
为有效监测国内主要城市充电基础设施在空间发展与运营效能等方面的特征和变化趋势,受住房和城乡建设部委托,中国城市规划设计研究院作为技术领衔,组织设在我院的住房和城乡建设部城市交通基础设施监测与治理实验室,联合新能源汽车国家大数据联盟、北京满电出行科技有限公司等单位开展2022年度中国主要城市充电基础设施的研究工作,编制完成了2022年度《中国主要城市充电基础设施监测报告》。
 
  
  
  
  
  
  
  
  
  
  
  
  
  
  
  
  
  
  
  
  
  
  
  
  
  
  
  
  
 

 
			 
			 
			 
			 
			 
			 
			 
			














