近两年,消费者正在发生着结构性的变化,这种变化,不仅是年龄、地域、文化程度和收入这些物理性差异造成的,更是生活方式及意识形态等价值观差异带来的。都市青年作为消费主力军,是市场增长当之无愧的驱动力。所以,深入了解他们真实的生活态度显得尤为重要。
报告设计了9个涉及生活态度和消费观念的问题,得出客观结论后,再回归到时代背景中去认真思考、仔细观察,努力洞察“看似相似,实则不同”的各世代年轻人的生活态度:
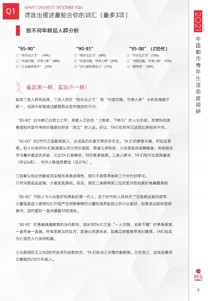
追求性价比的消费观是各世代“达成共识”的人格标签,但却能从底层逻辑中发现不同。Z世代更精明,更敏感。田园生活成为多数人向往的生活。Z世代“一面躺平,一面打拼”,个性鲜明。医美解决的不是容貌焦虑,而是社交焦虑。“85-95”对医美的包容性更强,而Z世代对容貌更加自信。越年轻,越能体现“朋克”养生,6成Z世代选择不健康的生活方式。小众爱好大众化,门槛越高越小众。消费能力或许是影响Z世代小众爱好的主要因素之一。不论老幼,兴趣面前,人人甘愿做韭菜。只是想不到,Z世代最舍得投资自己,为成长付费,用知识把自己武装到牙齿。新世代年轻人的购物欲反而“降下来”,当代年轻人更注重自我需求,提倡“高级实用主义”,“品质生活”的营销胜利了。Z世代面对“借钱消费”的消费方式更为理智,出乎意料。新世代年轻人对未来经济形式的考量不容小窥。1个亿已经不是玩笑。 
  
  
  
  
  
  
  
  
  
  
  
  
  
  
  
  
  
  
  
  
  
  
 

 
			 
			 
			 
			 
			 
			 
			 
			














