2020 年末,全省银行业金融机构资产负债总额分别同比增长 7.45%、6.88%。 本外币各项存款增速稳步回升,同比增长 6.19%。本外币各项贷款保持适度增长,同比增长 7.16%。表 外业务稳健发展,信托贷款业务增长较快,全年多增 590.28 亿元。
 
  
  
  
  
  
  
  
  
  
  
  
  
  
  
  
  
 
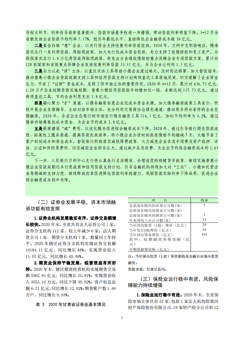
2020 年末,全省银行业金融机构资产负债总额分别同比增长 7.45%、6.88%。 本外币各项存款增速稳步回升,同比增长 6.19%。本外币各项贷款保持适度增长,同比增长 7.16%。表 外业务稳健发展,信托贷款业务增长较快,全年多增 590.28 亿元。
 
  
  
  
  
  
  
  
  
  
  
  
  
  
  
  
  
 