报告下载:添加199IT微信公众号【i199it】,回复关键词【2020灵活就业十大趋势】即可
近年来,数字经济和平台经济的发展提升了服务水平,增加了交易机会,服务主体和就业人数不断增加,同时也催生了一些新就业形态和灵活就业岗位,带动社会就业的作用非常显著。
2020年5月28日十三届全国人大三次会议闭幕后,国务院总理李克强出席记者会上提到,“现在新业态蓬勃发展,大概有一亿人可容纳就业。我们的零工经济大概能够容纳两亿人的就业,就需要采取更多扶持的政策,而且要打破不合理的条条框框,让更多的就业岗位成长起来。
灵活用工、零工经济已经成为伴随服务经济、数字经济发展而自然兴起的新就业形态。
2020年5-7月,喔趣科技联合美团研究院对海量的灵活用工商户以及灵活就业从业者进行了问卷调研以及多维度深度分析,调研了5633家品牌商户,6171位灵活就业从业者,将灵活用工从业者的人群特征以及灵活用工目前在商户中的发展情况等数据深度结合,洞察行业发展趋势,最终形成了《2020灵活就业十大趋势》报告。
趋势一:灵活就业催生新职业,开辟就业新空间
报告显示,灵活就业催生了不少新职业,包括线上运营、骑手、直播、网课老师、健身教练等。新职业行业主要集中在互联网、电商、新零售等新经济类的生活服务业。
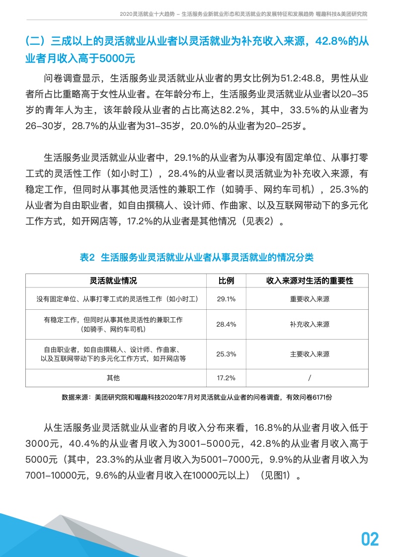
趋势二:42.8%灵活就业从业者月收入高于5000元
报告显示,从生活服务业灵活就业从业者的月收入分布来看,16.8%的从业者月收入低于 3000元,40.4%的从业者月收入为3001-5000元,42.8%的从业者月收入高于 5000元。
根据国家统计局数据,2019年全国城镇私营单位就业人员年平均工资为53604元。根据调查样本进行推算,生活服务业灵活就业从业者的月平均收入为5061.6元,年收入为60732元。生活服务业灵活就业从业者收入略高于全国私营单位就业人员工资。这说明,劳动不分形态,只要努力工作,灵活就业从业者就有机会获得较高的收入。
趋势三:超过五成的灵活就业从业者主要以按次收费、按单量收费为主
报告指出:按次收费、按单量收费是典型的基于任务的收费方式。灵活就业从业者面对众多劳动任务,具有一定的选择空间,多劳多得,不劳不得,可以灵活安排自己的工作时间。灵活是灵活就业的重要特性。
趋势四:超过42.9%灵活就业者从事两份以上的工作
针对灵活就业的未来趋势,喔趣科技创始人兼CEO储峰表示:“过去的灵活就业指的是人岗匹配,就是把不同的人安排在不同的岗位上。真正的灵活就业实际上是任务与时间的匹配,把企业提供的岗位变成了任务,把劳动者从个体变成了时间。当劳动者的时间颗粒度更细的时候,他可以同时拥有2-3个任务,任务可以是在不同的商家、不同的店铺工内完成任务。”
趋势五:灵活就业渠道选择多样化,25.2%灵活就业者选择喔趣科技等新型就业平台
灵活就业从业者在渠道选择方面上多样化,倾向于等互联网中介平台 57.9%,老乡、群友推荐占比40.6%,喔趣等新型灵活用工平台占比25.2%。
趋势六:拓宽成长边界 灵活就业促进个人收入与才能“双丰收”
从事灵活就业,从业者不仅仅是为了增加收入,同时也非常看重锻炼能力、发挥才能等方面。32.1%的从业者是为了锻炼能力、拓宽路子;29.5%的从业者是通过自由职业最大化发挥才能。
此外,灵活就业有利于自由职业者通过项目整包的方式向多方输出自己的特长、技能和资源,自由职业者拥有充分的灵活性和自主权,能够实现自身价值的最大化。
趋势七:56.8%灵活就业者打算持续从事灵活就业
在对未来的发展规划上,因为灵活就业具有收入方式灵活、工作时间灵活等特性,56.8%的生活服务业灵活就业从业者仍打算继续从事灵活就业(包括做从业者和 自主创业两种情况)。其中,20.0%的从业者因从事灵活就业增长了见识,提升了能力,打算走上自主创业之路。
趋势八:消费回暖 超4成商户拟增加灵活就业岗位
报告显示:随着消费复苏,41.0%的商户计划在疫情后增加灵活就业岗位。互联网平台助推灵活就业发展,促进了灵活就业人员与岗位的技能、时间、空间、价格的信息匹配;此外,平台推动了供、需双方的数字化生态建设,创造了更多新就业形态和灵活就业岗位。
趋势九:55.6%商户选择灵活用工按需付费,能够应对疫情等不确定性因素
生活服务业商户选择灵活用工的原因(可多选)中,55.6%的商户选择“灵活用工按需付费,能够应对疫情等不确定性因素”,39.4%的商户选择“灵活用工成本低”, 29.4%的商户选择“人员需求有季节性、周期性、时间段特征”。
趋势十:总计有55.2%生活服务业商户有灵活用工需求
报告指出:总计有55.2%的生活服务业商户有灵活用工需求。峰谷效应明显的交通出行服务行业、餐饮行业和文体娱乐行业商户对灵活用工的需求比例分别达到63.3%、57.1%和57.1%,明显高于生活服务业商户整体的需求比例。
关于灵活用工未来的发展,喔趣科技创始人兼CEO储峰表示:“对于企业而言,真正的灵活用工是把波峰期的任务,比如订单量或者服务需求分解出去,从而改变企业内部的用工方式与组织结构,让固定人力成本变为弹性成本。”
这种灵活用工的方式,可以提升灵活就业从业者的时间价值,他们的时间可以被合理配置,每个人可以做两份甚至多份职业,获得更多的收入。企业可以借此降低冗余工时的成本以及住宿等费用。”
 
  
  
  
  
  
  
  
  
  
  
  
  
  
  
  
  
 
报告下载:添加199IT微信公众号【i199it】,回复关键词【2020灵活就业十大趋势】即可

 
			 
			 
			 
			 
			 
			 
			 
			














