不知道大家第一次喝酒是什么时候呢?是小时候因为好奇偷喝家里的酒?还是长大后逃不过的应酬呢?
希望大家首次喝酒的时间越晚越好,因为有研究表明,在早年饮酒是今后酗酒和酒精成瘾的关键危险因素[1],与在19岁或更晚才第一次饮酒的人相比,在13岁以前第一次饮酒的人患上酒精成瘾的可能性高3倍以上[2]。
这一现象背后是否隐藏着某些神经机制呢?这是个很有意思的问题。但是,目前关于酒精成瘾的研究都是在慢性酒精暴露的背景下进行研究的,对于早年首次饮酒对大脑造成的影响,我们知之甚少。
近期,来自德国海德堡大学的Sidney B. Cambridge团队,在《美国科学院院报》(PNAS)杂志发表重磅研究[3],研究结果表明早年首次饮酒可使大脑产生快速而持久的分子、细胞和行为学层面的改变。
具体来说,相比于未暴露于酒精的小鼠,酒精暴露后小鼠海马中有72个突触蛋白丰度改变了一倍以上,其中包括线粒体蛋白和对神经元形态十分重要的蛋白(如MAP6和锚蛋白-G)。
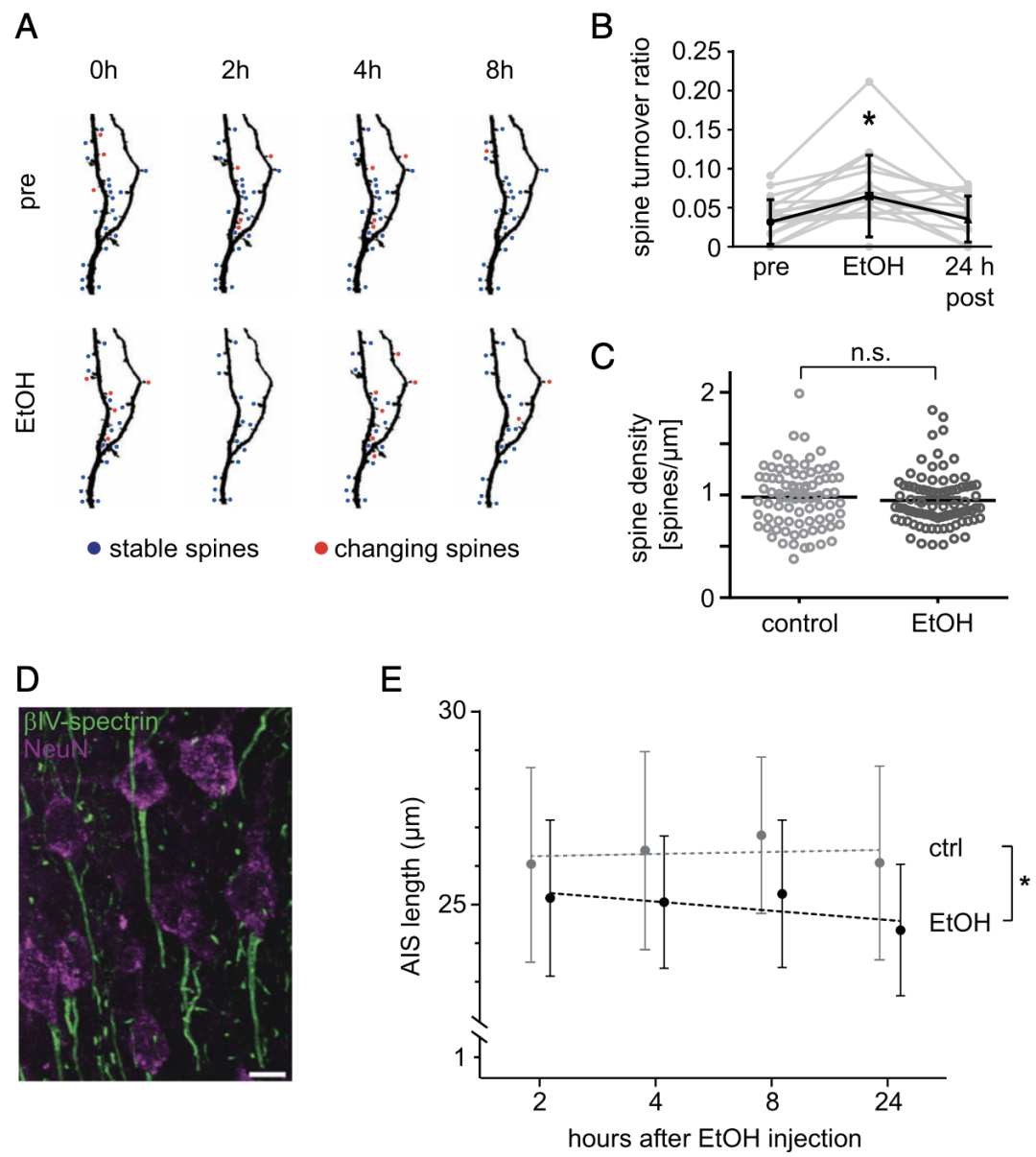
同时,进一步的研究证实,急性酒精暴露后小鼠神经元形态(轴突起始节段缩短)和线粒体转运(转运增加)确实发生了变化,而在果蝇中抑制多巴胺能神经元的线粒体转运,可消除果蝇的条件性酒精偏好。
这些结果表明,急性酒精暴露后线粒体转运的改变可能参与了与奖赏学习有关的过程,从而造成酒精成瘾。这一研究成果使得我们对单次饮酒如何发展为慢性酒精成瘾的理解迈出了关键一步。

论文首页截图
为了探究急性酒精暴露(乙醇50 mM)是否会引起小鼠海马(海马神经元对酒精特别敏感,而由海马调节的行为也对酒精的急性影响很敏感)神经元结构和功能的变化,研究人员通过稳定同位素标记(SILAC,赖氨酸都被同位素标记的13C6-赖氨酸[+6Da]取代)和高分辨率质谱分析的方法对2089个小鼠海马突触前和突触后蛋白进行蛋白质组学分析。

以PCCA(一种线粒体酶,其丰度在酒精暴露后增加)为例展示幼年和成年小鼠酒精暴露后质谱结果
研究结果发现,对于幼年(出生后30天)和成年(出生后210天)小鼠,首次酒精暴露后共有72个突触蛋白丰度发生显著改变(幼年时57个显著改变,成年时47个显著改变),而这其中有32个蛋白在幼年和成年时均发生显著改变。这表明乙醇诱导的大脑变化在幼年和成年后均存在,且在年轻小鼠中可能更加明显。
在这72个显著变化的蛋白中,有27个(38%)以前被报道与乙醇相关[4],其中包括已知的受急性酒精暴露影响的蛋白,如苹果酸脱氢酶、单胺氧化酶A、GAP-43和Fyn酪氨酸激酶。总体而言,这些显著变化的蛋白与突触传递/可塑性、线粒体功能等相关。
此外,MAP6和锚蛋白-G(MAP6和锚蛋白-G均被报道可影响树突棘稳定性[5, 6],锚蛋白-G是建立和维持轴突起始节段的关键蛋白[7])也在显著变化的蛋白列表中,表明急性酒精暴露可能会引起神经元形态变化。
为了验证以上结果,研究人员通过双光子显微镜观察活体小鼠大脑中急性酒精暴露后神经元形态和线粒体转运的变化。
研究结果显示,虽然急性酒精暴露没有改变突触树突棘的密度,但是显著增加了树突棘周转(神经可塑性增强)。同时,急性酒精暴露还使得小鼠神经元轴突起始节段显著缩短,要知道轴突起始节段长度和位置是调节神经元兴奋性的重要机制。

急性酒精暴露没有改变突触树突棘的密度,但是显著增加了树突棘周转;
急性酒精暴露使得神经元轴突起始节段显著缩短
对于线粒体转运的改变,研究人员同样使用双光子显微镜加以验证。
一般来说,在基线条件下,大部分线粒体应该是静止的,仅有8.47%的线粒体是移动的。然而,与对照组相比,在急性酒精暴露后,线粒体的移动显著增加,并在酒精暴露180分钟后达到峰值,但移动的速率并无明显改变。

急性酒精暴露后线粒体的移动显著增加
最后,为了验证急性酒精暴露后线粒体转运的影响,是否与酒精诱导成瘾背后的神经元可塑性变化有关,研究人员通过敲除果蝇(多巴胺能奖赏系统在从果蝇到人类中都是保守的)轴突线粒体转运所需的Miro/Milton/Kinesin复合蛋白来影响线粒体转运,探索其是否是介导酒精对多巴胺能奖赏神经元积极强化效应所必需的。
研究人员发现,经过强化条件作用之后,对照组果蝇明显更喜欢酒精相关的气味,而线粒体转运功能受损的果蝇,则对酒精相关气味的偏好被明显减弱。
为了验证线粒体转运介导急性酒精暴露后成瘾是否具有特异性,研究人员还另外使用了糖来作为强化条件。结果表明,对照组与多巴胺能神经元中Miro或Milton敲除的果蝇对糖的偏好并无差异。
这些结果表明,线粒体转运与神经元的可塑性有关,且特异性地介导了酒精在多巴胺能神经元中的积极强化效应。

线粒体转运特异性地介导了酒精在多巴胺能神经元中的积极强化效应
总的来说,该研究首次揭示了急性酒精暴露导致慢性酒精成瘾背后的神经机制,急性酒精暴露使得几十种突触蛋白丰度发生明显改变,使得神经元形态改变(树突棘周转增加、轴突起始节段缩短)和线粒体转运增加,从而特异性地介导了多巴胺能神经元的积极强化效应,导致酒精成瘾。
这一研究结果解释了为何在早年饮酒会是今后酗酒和酒精成瘾的关键危险因素。因此,以后家长们对于家里的酒要严加看管啊,千万别被好奇的孩子偷喝到哦。
来自:奇点网
















