如果现在要问一个人每天最快乐的三件事是什么?大多数人可能会回答:吃饭,睡觉,刷手机!
然而,最新研究可能要给大多数人的这份每日快乐打个折扣了!
6月7日,美国巴克衰老研究所在国际知名期刊Nature Communications发表了题为《Dietary restriction and the transcription factor clock delay eye aging to extend lifespan in Drosophila Melanogaster》研究性论文。研究人员首次证明了饮食、昼夜节律、眼睛健康度和寿命之间的联系。

昼夜节律自从2017 年获得诺贝尔生理学或医学奖以后,便如同肠道菌群一样成为了解释调控人体生理病理作用机制的“万能金手指”。
近年来研究表明:眼睛可能不仅仅是心灵的窗户,还是反映机体衰老的表征。衰老与某些眼部疾病的发生可能存在一定的正相关。
饮食限制(Dietary restriction)已经被证明有助于减少部分疾病发生和有效延长寿命。这种机制可能饮食限制对于昼夜节律的正向调控。
因此,在这篇文章中,研究人员探究了饮食限制是如何调控眼部的昼夜节律变化,以及这些节律是如何影响寿命。

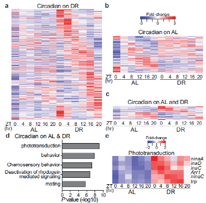
Fig.1 Dietary restriction amplifies circadian transcriptional output and rhythmicity of phototransduction gene
通过基因表达分析,研究人员发现饮食限制会放大昼夜节律转录输出,并以节律基因CLK依赖的方式延迟视觉老化。其中,饮食限制组与随意饮食组在昼夜节律转录物数量上相差接近于2倍。而仅有16%的昼夜节律基因在饮食限制组与随意饮食组中共同存在,表明饮食限制显著改变了昼夜节律。

Fig.2 Dietary restriction delays visual senescence in a CLK-dependent manner.
进一步,研究人员通过转录组分析证明了节律基因CLK调控许多眼睛相关的转录过程。
由于饮食限制可以有效改善机体组织内稳态并增强光反应的基因昼夜节律。研究人员又对饮食和节律基因CLK如何随着年龄的增长而影响视觉功能进行了研究。通过基因表达、趋光性检测、网膜电图 和形态学观察表明饮食限制以依赖 CLK 的方式发挥作用,并延迟眼睛老化。

Fig.3 Knockdown of DR-sensitive, eye-specific CLK-output genes reduces survival.
同时,破坏光感受器内的 CLK 功能会加速视力下降并缩短寿命,而过度表达CLK 可以防止与年龄相关的视力下降,并减弱依赖于随意饮食产生的光感受器功能下降。
最后,本文研究结论与我们息息相关的一点是:
研究人员发现:(睡觉前玩手机产生的)眼睛压力对机体健康会产生有害影响;眼睛的过度刺激诱导全身免疫反应并降低寿命。
有人说,白天辛苦工作,晚上好不容易有点自己时间,又不喜欢社交,就愿意自己一个人呆着玩手机。
那么,睡前刷手机真的一点好处都没有吗?真理越辩越明。

5月15日,一项发表于另一Nature子刊《Scientific Reports》题为《Nighttime smartphone use and changes in mental health and wellbeing among young adults: a longitudinal study based on high-resolution tracking data》的研究性论文,对睡觉前频繁使用手机对心理健康的影响进行了评估。结果表明睡觉前频繁使用智能手机不仅与心理健康状况不佳(孤独感、抑郁、压力过大、生活满意度低等)没有密切关系,并还有可能缓解抑郁状态。
在近10年中,智能手机人均持有量和使用量都增加迅速,同期伴随的是心理健康状况不佳的人群也快速增加。因此,有研究人员提出假设:过度使用智能手机与心理健康问题存在潜在的相关性。尤其是睡觉前频繁使用手机影响睡眠,从而影响心理健康。

Fig.4 Overview of study design and data collection in the Copenhagen Network Study.
为了证明两者之间是否有关联。研究人员在815名年轻人(平均年龄为 21.6 岁)开展了“睡觉前使用手机与心理健康和幸福感相关”的调查研究。
研究人员发现:睡觉前使用手机不仅与感知压力、孤独感和生活满意度的变化之间没有明显的关联,相反的是,睡觉前智能手机的使用与抑郁症状随时间的小幅下降有关。但是连续睡眠时间少于 6 小时的夜晚与更高水平的压力感知和抑郁症状相关。
然而,研究人员在文中也提到:这项研究调查中的年轻人在睡觉前使用智能手机更多是在发挥社交功能,而社交本身有利于缓解心理压力。同时,有研究表明,与消费相关的智能手机使用(如,新闻、娱乐、放松等消费)可能与焦虑发生相关。
最后,将智能手机活动的类型和内容视为对心理健康具有潜在不同影响的不同活动的重要性。研究人员建议未来的研究考虑更广泛的夜间智能手机活动(屏幕使用、被动使用、主动使用),以更加全面调查分析智能手机活动对心理健康的影响。

Fig. 5 Dietary restriction extends lifespan by promoting rhythmic homeostatic processes in the eye.
综上,我们使用Fig.5对全文做个总结:
对于每天快节奏生活的年轻人,睡前适度的使用手机或许可以缓解白天产生的各种负面情绪;但如果过度使用,则可能对眼睛造成光压力刺激,进而损害全身免疫系统,降低寿命。
来自: 生物谷

 
			 
			 
			 
			 
			 
			 
			 
			














