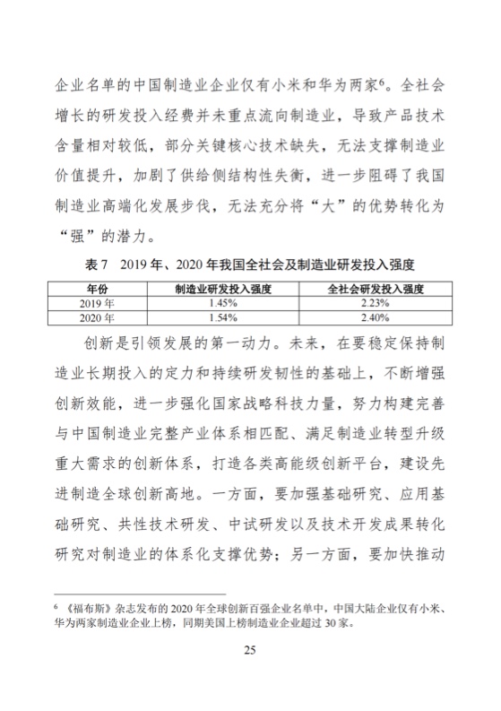
《报告》显示,2020年,面对错综复杂的国际环境和艰巨繁重的国内改革发展稳定任务,特别是在新冠肺炎疫情及中美贸易争端的严重冲击下,中国制造业经受住了巨大考验,在中国、美国、德国、日本、英国、法国、韩国、巴西、印度九国对比中,充分彰显了体系完整优势:规模优势唯一增长,质量效益基本稳定,创新动能活力提升,强基固本初见成效,绿色低碳践行有力。我国与第一、二阵列国家制造强国发展指数差距不断缩小,追赶步伐持续加快。
《报告》总结了我国2015-2020年制造强国建设进程及经验。五年间,中国制造强国发展指数由105.78增长到116.02。我国制造业总体趋势稳中向好,实现了市场快速响应,体现出对各类生产要素的强大动员组织能力,呈现出迎难而上、愈战愈勇的“韧性”。
 
  
  
  
  
  
  
  
  
  
  
  
  
  
  
  
  
  
  
  
  
  
  
  
  
  
  
  
  
  
  
  
  
  
  
  
 

 
			 
			 
			 
			 
			 
			 
			 
			














