白皮书立足当代中国老龄化问题,围绕“现状剖析、数据洞察、解决方案、社会担当、趋势研判”五大主题,将行业社会数据与太保客户数据洞察相结合,深度挖掘老龄化社会现状及老年客群保障特征和需求。基于需求分析,梳理保险业围绕居民养老规划与风险管理的产品服务图谱,总结实践路径、凝聚行业智慧,首次提出了围绕“养老金融规划、品质养老社区、医疗健康、文娱生活、适老服务”等五个维度的“保险+”综合解决方案,为助力保险业服务个人养老需求提供具有实用性和功能性的参照样本。白皮书深入分析国家养老事业和社会保障发展现状,从服务政府保障供给和积极投身社会公益事业两个方面以中国太保的案例诠释了保险业服务老龄化大局的责任担当。基于对老龄化这一社会现象以及社会保障发展的研判,在保险行业发展及个人养老规划层面提出专业建议。
向阳而行-中国老龄化发展处于重要战略机遇期
随着社会经济、科学技术、医疗卫生事业的快速发展,我国人均预期寿命快速增长,60岁及以上人口已达2.64亿,人口老龄化加快了历史进程。与发达国家不同,中国在达到富裕阶段之前就已经步入老龄化社会,“未富先老”为我国社会保障体系建设带来了诸多挑战。白皮书深度剖析了在这种特殊的快速老龄化进程下,我国老年人群体的经济、健康和社会保障状况,也从国家战略定位、政策体系确立、人口抚养比趋势出发,提出了从现在起到2035年间重要战略机遇期的观点。
护航美好-老龄群体商业保障仍有缺失,但保险意识正在觉醒
日趋繁荣的国民经济之下,老龄群体的风险保障意识正在觉醒,对保障的需求愈加明确。太保的大数据显示,43%的客户在40岁以前就开始为自己储备养老类保障,购买长期险的老年客户中,选择20年期及以上的占比达到66%,医疗、养老类保额快速增长。同时,老年人商业保障也仍有缺口,有商业保险的老年客户人均持有保单仅1.3张,低于太保全量客户的客均保单数(2.1张)。白皮书以中国太保1117万老年客户的大样本、大数据为基础,通过翔实、严谨的客户数据洞察,描绘商业保险老年消费者的脸谱,呈现老龄群体商业保险覆盖及赔付情况,洞悉当下老龄群体保障需求。正如郑秉文教授在序言中所说,这份研究报告是“为保险业或其他金融业准确“识别”这个特殊客群特征提供积极借鉴”。
约定有爱-中国太保围绕养老规划与风险管理,打造一体化“保险+健康养老+财富管理”的太保方案
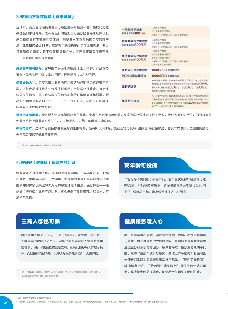
当前,独居空巢及夫妻空巢率合计已达52.2%、老年人医疗康养方面的支出以每年近20%的增速增长、20%以上的一线城市50岁以上新老人会购买保险产品进行资产配置,白皮书所展示的这些数字揭示了新养老时代的新需求。针对新养老需求提供针对性的保障方案,成为保险业面对的一道时代“考题”。站在行业深度变化转型的交汇点上,保险机构也纷纷围绕这一历史性命题,积极探索服务老龄化大局的路径。作为保险业的中坚力量,中国太保自实施“转型2.0”以来,积极布局养老领域,发力康养产业,推进“大健康战略”,不断丰富大健康大养老产品服务供给。白皮书从养老准备中最为常见的场景出发,以全面、丰富的产品和服务案例,呈现了作为综合型保险集团的中国太保,积极打造“保险+健康养老+财富管理”的服务生态圈,为个人养老准备提供太保方案。
初心永擎-中国太保服务政府保障供给,积极投身社会公益事业,为保险行业积极服务老龄化发展大局输出太保样本
我国在积极应对老龄化和社会基础保障制度建设方面已取得了巨大成就,这是我国“以人民为中心”发展理念的重要体现。在这个过程中,商业保险机构在国家基本医疗保障体系建设、服务养老金三支柱体系等方面承担了重要的历史使命,是中国特色老龄事业发展不可或缺的重要组成。白皮书以中国太保的实例讲述保险业如何以专业力量服务政府保障供给,以公益力量引导全社会尊老敬老、向上向善,为保险行业积极服务老龄化发展大局、主动承担社会责任输出太保样本。
 
  
  
  
  
  
  
  
  
  
  
  
  
  
  
  
  
  
  
  
  
  
  
  
  
  
  
  
  
  
  
  
  
  
  
  
  
  
  
  
  
  
  
  
  
  
  
  
  
 

 
			 
			 
			 
			 
			 
			














