“中国双碳大数据指数”是以中国城市作为评价对象,运用大数据手段建立 的碳达峰碳中和高质量发展效果的评价体系。构建指数的目标,是对城市的双 碳发展工作形成有效评价,在中观层面提供各个城市双碳发展工作的横向观察视角,帮助各地相关政府部门了解本城市双碳工作在全国范围内的情况,针对性的制定政策引导产业发展。报告提出:
1、碳达峰碳中和政策解读。《中共中央国务院关于完整准确全面贯彻新发展理念做好碳达峰碳中和工 作的意见》(以下简称《意见》),《2030年前碳达峰行动方案》(以下简称《方 案》),是2021年10月先后出台的碳达峰、碳中和的顶层设计文件。
实现碳达峰、碳中和是一场广泛而深刻的经济社会系统性变革,面临前所 未有的困难挑战。当前,我国经济结构还不合理,工业化、新型城镇化还在深 入推进,经济发展和民生改善任务还很重,能源消费仍将保持刚性增长。与发 达国家相比,我国从碳达峰到碳中和的时间窗口偏紧。做好碳达峰碳中和工作, 迫切需要加强顶层设计。在中央层面制定印发意见,对碳达峰碳中和这项重大 工作进行系统谋划和总体部署,进一步明确总体要求,提出主要目标,部署重 大举措,明确实施路径,对统一全党认识和意志,汇聚全党全国力量来完成碳 达峰碳中和这一艰巨任务具有重大意义。
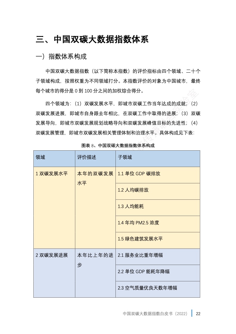
2、中国双碳大数据指数体系。中国双碳大数据指数(以下简称本指数)的评价指标由四个领域、二十个 子领域构成,按照权重为不同领域打分。本指数评价的对象为中国城市,最终 每个城市的得分是0到100分之间的加权综合得分。四个领域为:(1)双碳发展水平,即城市双碳工作当年达成的成就;(2) 双碳发展进展,即城市自身跟去年相比,在双碳工作中取得的进展;(3)双碳 发展导向,即城市双碳发展规划战略导向和双碳发展峰值目标的先进性;(4) 双碳发展管理,即城市双碳发展相关管理体制和治理水平。具体构成见后文。
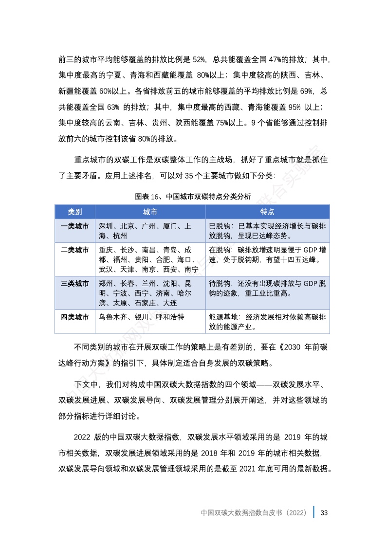
3、中国双碳大数据指数的应用。报告选取了30个省会城市(很遗憾缺少了一个省会城市拉萨市,因为缺失 部分数据)和 5个计划单列市(大连、青岛、宁波、厦门、深圳)作为本年度 评估城市,这35个城市也是我国的主要城市(未含港澳台)的代表,在其所在 省份都分别是发展程度较高的城市,它们的碳排放往往在省内也占据相当高的 比重,由此可以比较全面地观察到我国相对发达城市碳达峰碳中和工作的综合 情况。
以下推荐中国科技新闻学会、中国大数据网、双碳大数据与科技传播联合实验室发布的行业报告全文,供行业参考。
 
  
  
  
  
  
  
  
  
  
  
  
  
  
  
  
  
  
  
  
  
  
  
  
  
  
  
  
  
  
  
  
  
  
  
  
  
  
  
 

 
			 
			 
			 
			 
			 
			 
			 
			














