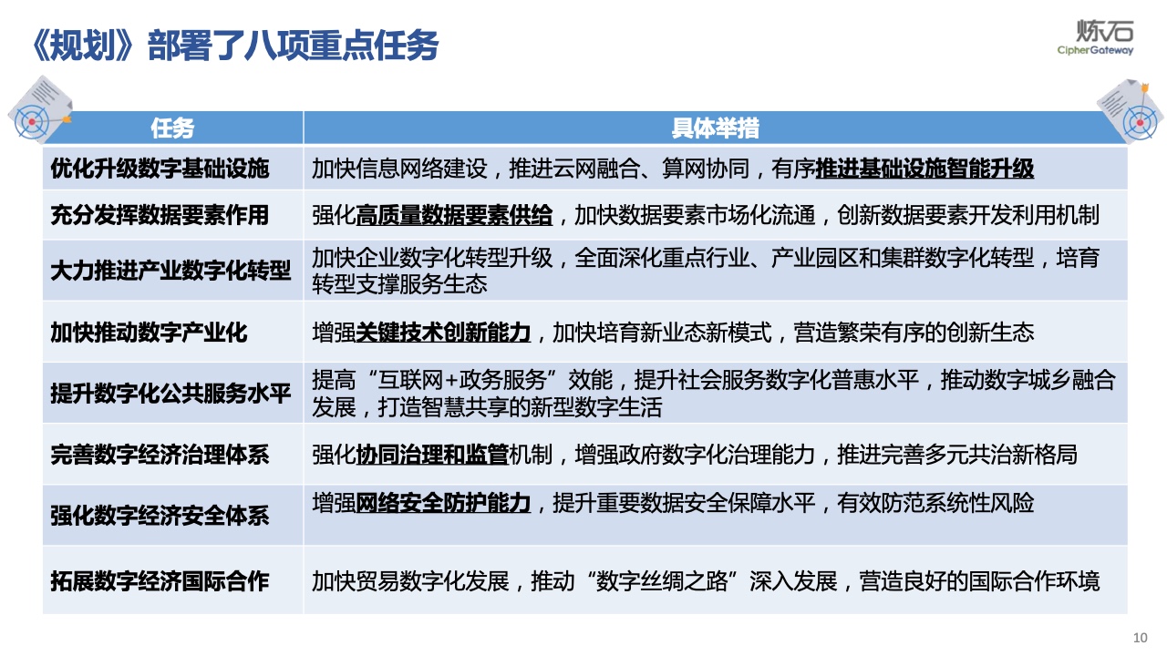
数据开发利用和有效保护两者并重。数字技术飞速发展,数字经济已经成为国民经济发展的新动能,一方面要合法利用数据、充分发挥数据潜能,另一方面要采取必要安全措施有效保护数据、确保具备保障持续安全状态的能力。国务院《“十四五”数字经济发展规划》完整、准确、全面贯彻新发展理念,推动高质量发展,统筹发展和安全,以数据为关键要素,以数字技术与实体经济深度融合为主线,加强数字基础设施建设,完善数字经济治理体系,协同推进数字产业化和产业数字化。同时,国家也陆续出台《网络安全法》《密码法》《数据安全法》《个人信息保护法》《网络数据安全管理条例(征求意见稿)》等法律法规,构筑网络与数据安全的基础“合规堡垒”,以数据安全保障数据开发利用和行业数字化发展,将发挥数据要素倍增效应,推动数字经济高质量发展。
多行业多省市积极出台创新数据法规。多个行业相继出台了规范本行业数据管理要求,保护个人、组织合法权益,维护国家安全和发展利益,促进各行业数据合理开发利用。同时,多个省市出台有关地方数据法规,解读各地数据立法,多以促进数据利用和产业发展为基本定位,在最大程度促进数据流通和开发利用的同时,增强网络与数据安全保护能力。各省市各行业在落实顶层规划时,结合本地区本行业特色进行立法创新,体现了政策的统一性、规则的一致性、执行的协同性,充分发挥法治的引领、规范、保障作用,为加快建立全国统一的数据要素市场制度规则提供有力支撑。
对此,本文重点解读《“十四五”数字经济发展规划》,工业、金融、交通、医疗、教育等五行业数据法规,广东、江苏、山东、浙江、湖北、福建、上海、安徽、吉林、深圳等十省市数据法规,以期为大数据和数据安全产业提供参考。









































 
			 
			 
			 
			 
			 
			 
			 
			














