互联网爱好者创业的站长之家 – 南方站长网
您的位置:首页 >资讯 >

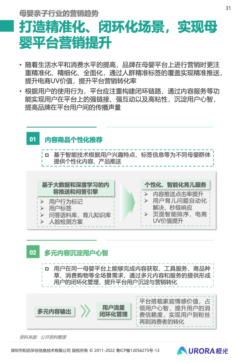
极光:2022移动互联网母婴亲子行业研究报告

时间:2022-05-31 12:55:04 | 来源:互联网

PDF版本将分享到199IT知识星球,扫描下面二维码即可!

郑重声明:本文版权归原作者所有,转载文章仅为传播更多信息之目的,如有侵权行为,请第一时间联系我们修改或删除,多谢。