中国连锁经营协会发布《2021中国零售业风险管理报告》(以下简称《报告》),通过对连锁零售企业面临的风险进行深入调研和分析,探讨零售企业管理中所面临的主要风险,并通过构建风险管理指数来分析不同企业的风险管理特点,最后总结出零售业风险管理趋势以及搭建企业风险管理体系的建议,旨在为零售企业进行全面风险管理提供参考。
近年,外部宏观经济环境的不确定,消费者行为和生活方式的变化,加之疫情多发的影响,持续助推零售业向线上化、数字化转型,使得零售业面临诸多挑战。在此背景下,企业对风险话题的关注度越来越高,企业管理领域对风险的认识也越来越深入。零售企业如何防范风险,运用全面风险管理的理念与体系,提升风险防控的意识和全面风险管理能力,从而提升企业的可持续经营能力具有重要意义。
编委会成员来自中国连锁经营协会、BOSE、普华永道商务咨询(上海)有限公司、上海交通大学等行业及风险专家,历时近1年时间完成。
《报告》对近百家零售企业的风险管理现状进行的调查发现:
对企业防控风险点的关注,对比2020年,财产类风险已超过人员类风险,成为管理者们关注的首要风险。
在风险内控组织架构上,七成以上公司有设立专门部门或风险管理委员会对公司整体风险治理负责。
对企业库存管理的调研显示,因疫情等原因导致销售显著不如预期成为企业库存积压的最大原因。
零售企业风险管控的信息化、数字化能力仍然处于探索阶段,约50%的企业表示其具备构建大数据分析系统的能力。74%的企业表示期望构建大数据智慧风控平台。
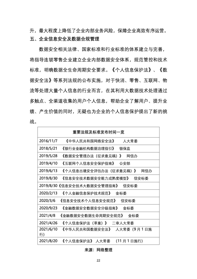
信息及数据安全相关法案实施后,四成以上企业明确由专门的团队牵头负责跟进两项法案,九成以上企业明确有专门部门或团队负责对法案进行跟进。
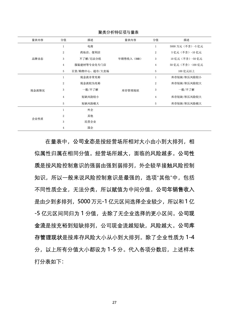
通过选取品牌业态、企业性质、年销售收入、现金流情况、库存管理现状5个角度,归纳出整体样本风险管理现状可分成ABC三种类型,并分析出每类企业的风险指数情况。
 
  
  
  
  
  
  
  
  
  
  
  
  
  
  
  
  
  
  
  
  
  
  
  
  
  
  
  
  
  
  
  
  
  
  
  
  
  
  
  
  
  
  
  
  
  
  
 

 
			 
			 
			 
			 
			 
			 
			 
			














