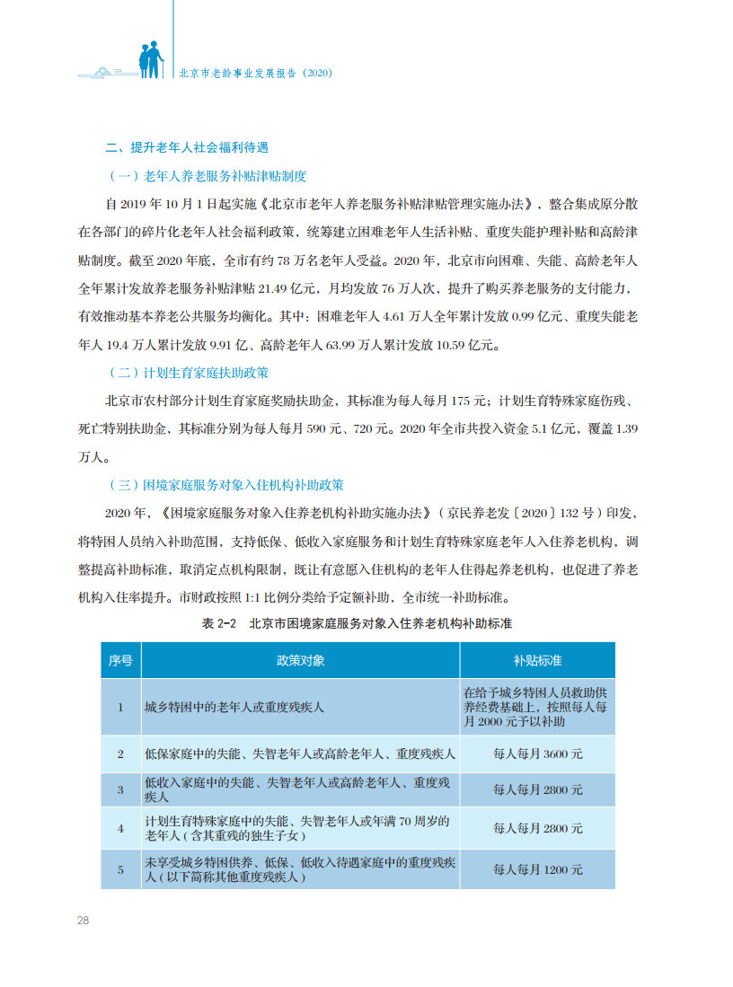
日前,北京市老龄办、北京市老龄协会发布《北京市老龄事业发展报告(2020)》。报告显示,2020年,北京市60岁及以上常住人口429.9万人,占常住总人口的19.64%;65岁及以上常住人口291.2万人,占常住总人口的13.30%。60岁及以上户籍人口378.6万人,占户籍总人口的27.0%;65岁及以上户籍人口264.5万人,占户籍总人口的18.9%。
自2007年以来,北京市老龄办、北京市老龄协会已连续15年发布上一年度全市老年人口信息和老龄事业发展报告,这是介绍北京市人口老龄化情况和老龄事业最新发展成就、提升全民应对老龄化意识的一项制度性安排。
北京市老龄事业发展年度报告以上一年老年人口数据为基础,分年龄、分性别、分地区对全市老年人口情况进行解读。同时就养老保障、养老服务、老龄产业、老年友好型社会建设、老年人社会参与、老年优待与权益保障等政策及实践进展进行阐述,直观反映出北京市老龄事业取得的最新成果。
 
  
  
  
  
  
  
  
  
  
  
  
  
  
  
  
  
  
  
  
  
  
  
  
  
  
  
  
  
  
  
  
  
  
  
  
  
  
  
 

 
			 
			 
			 
			 
			 
			 
			 
			














