商务部的数据显示,截至2021年9月,中国二手车累计出口1.4万辆,出口金额突破1亿美元,在102个国家和地区实现了销售。尤其是今年前3季度,实现二手车出口6816辆,金额7217.2万美元,同比分别增长1.4倍和4.2倍;平均单价1.1万美元,同比增长1.1倍。
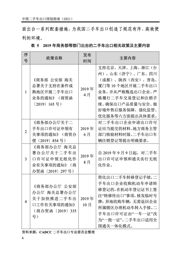
商务部对外贸易司指导编制的《中国二手车出口国别指南(2021版)》梳理了现阶段中国二手车出口的主要特征,并指出,供需两旺的市场格局推动了二手车出口的快速发展。
在供给层面,庞大的汽车保有量和二手车交易量、丰富的车型和高性价比的车辆为中国二手车出口提供了充足且具竞争力的车源。从需求侧看,二手车进口主要集中在发展中国家,特别是“一带一路”沿线国家和地区,因其汽车产业欠发达,且人均收入水平较低,对高性价比的进口二手车有较大需求。
2021年上半年,二手车出口呈现量价齐升的发展态势。其中,山东、青岛、天津、北京、陕西、四川等地的出口量已超过2020年全年。在已实现出口的20个地区中,二手车出口平均单价超过1万美元的地区有10个,新疆的二手车出口平均单价约2万美元,排名居首。新疆与俄罗斯、哈萨克斯坦、吉尔吉斯斯坦、塔吉克斯坦、巴基斯坦、蒙古国等接壤,开展二手车出口具有独特的区位和交通优势。
从出口市场看,“一带一路”沿线国家是中国二手车出口的主要市场。东南亚、中亚、中东、东欧、非洲、南美等地的发展中国家是中国二手车出口可重点关注的区域。截至2021年6月,中国二手车已销往近80个国家和地区。其中,对“一带一路”沿线国家累计出口二手车10566辆,占出口总量的97%;出口金额6455万美元,占比93.8%。依出口金额看,尼日利亚、安哥拉、贝宁、蒙古国和吉布提是前五大出口市场,中国向上述五大市场累计出口二手车6864辆,占出口总量的63%;出口金额3181万美元,占比46.2%。
在产品类型方面,二手乘用车的出口量高于商用车。截至2021年6月,中国二手乘用车出口5842辆,占出口总量的53.7%,出口金额3640.2万美元;二手商用车出口5047辆,占出口总量的46.3%,出口金额3244.4万美元。
从出口主体看,出口份额较为集中,出口金额前10位的企业累计出口二手车8207辆,占比75.4;出口金额5048.2万美元,占比73.3%。其中,出口金额超过1000万美元的有2家。
 
  
  
  
  
  
  
  
  
  
  
  
  
  
  
  
  
  
  
  
  
  
  
  
  
  
  
  
  
  
  
  
  
  
  
  
  
  
  
 

 
			 
			 
			 
			 
			 
			 
			














