中国企业家在家族财富管理方面的基本特征:
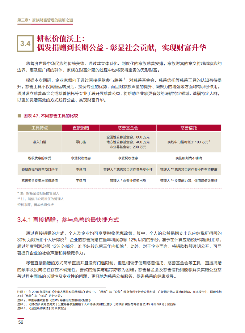
疫情期间家族资产保持增长的企业家占比82%多数企业家预期年化回报率8%符合至少一项纾困政策支持条件的企业占比80%全球资产配置意愿降低的企业家占比45%已配置私募股权基金、对冲基金或叙做境外家族信托的企业家占比5%直接持有家族财富的企业家占比86%随年龄增长,财富管理首要目标由创富过渡到守富和传富的企业家占比62%选择通过家族信托等进行代际传承的企业家占比25%尚未对社会资本的代际传承进行提前规划的企业家比例56%尚未进行企业传承安排的企业家占比62%平均每位企业家为社会提供的就业岗位数量140人已形成定期捐赠习惯的企业家占比18% 
  
  
  
  
  
  
  
  
  
  
  
  
  
  
  
  
  
  
  
  
  
  
  
  
  
  
  
  
  
  
  
  
  
  
  
  
  
  
  
  
  
  
  
  
  
  
  
  
  
  
  
  
  
  
  
  
  
  
  
  
  
  
  
  
  
  
  
  
  
  
 

 
			 
			 
			 
			 
			 
			 
			














