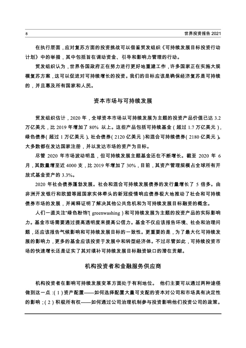
报告认为,2020年新冠肺炎疫情对全球外商直接投资(FDI)影响巨大,同比降幅35%,创2005年以来的新低。报告从全球、地区和投资机构三个维度展望了2021年的直接投资发展趋势,明确指出基础设施建设、产业链韧性提升和医疗卫生行业将是推动全球经济复苏需要重点投资领域。在此基础之上,报告并为各国投资可持续复苏提出一揽子建议。
新冠疫情严重影响了全球外国直接投资。2020年,全球外国直接投资流量下降了三分之一,降至1万亿美元,远低于全球金融危机后的最低点。《世界投资报告》通过监测全球和地区投资趋势以及各国和国际政策发展情况,为决策者提供参考及建议。
受新冠肺炎疫情影响,2020年全球性流动性明显不足,经济预期普遍不佳,导致全球外国直接投资从2019年1.5万亿美元降至1万亿美元,降幅高达35%,创下2005年以来的历史新低。新披露的绿地投资项目和国际项目融资交易数据显示,发展中国家绿地项目价值和国际项目融资交易分别下降了44%和53%,发达国家则分别为16%和28%,发展中经济体降幅远超发达经济体。
2020年,流入发达经济体的外国直接投资下降了58%,降至3120亿美元。其中,流入欧洲的外国直接投资骤降80%,仅为730亿美元,英国和法国这样的大型经济体也受到了巨大的影响,分别下降57%和47%;流入美国的外国直接投资减少了40%,但依然达到了1560亿美元,美国仍是外国直接投资最大的流入国。
2020年,新冠肺炎疫情对全球各领域外国直接投资影响巨大,绿地项目、跨境并购以及国际项目融资交易的价值和数量分别减少了33%和 29%、6%和13%、42%和5%。
受新冠肺炎疫情影响,发达经济体和发展中经济体在可持续发展相关领域的投资差距正在不断扩大。与疫情前相比,发展中经济体在可持续发展相关领域的外国直接投资大幅降低且降幅明显高于发达国家,其中绿地投资下降了 33%,国际项目融资交易下降了42%。
展望未来,全球外国直接投资将在2021年内降至最低点,之后再以10%至15%的增幅触底反弹。即便如此,2021年的全球外国直接投资仍将比2019年低约25%。由于疫情之后的全球外国直接投资恢复,还受经济复苏速度、疫情防护情况、投资者信心、各国经济复苏计划以及对外国直接投资的政策措施等多方面因素影响,具有较大的不确定性。
 
  
  
  
  
  
  
  
  
  
  
  
  
  
  
  
  
  
  
  
  
  
  
  
  
  
  
  
  
  
  
  
  
  
  
  
  
  
  
 

 
			 
			 
			 
			 
			 
			 
			 
			














