报告显示,即便受到新冠肺炎疫情影响,中国机器人市场规模出现轻微下滑,但大量“非接触”式服务也为机器人提供了更为广阔的应用空间。2021年,中国机器人市场规模预计将达到839亿元。
2021年全球机器人市场规模继续保持增长。2021年全球机器人市场规模预计将达到335.8亿美元,2016-2021年的平均增长率约为11.5%。其中,工业机器人144.9亿美元,服务机器人125.2亿美元,特种机器人65.7亿美元。而随着新冠肺炎疫情在全球范围内得到控制,机器人市场也将逐渐回暖,预计到2023年,全球机器人市场规模将突破477亿美元。
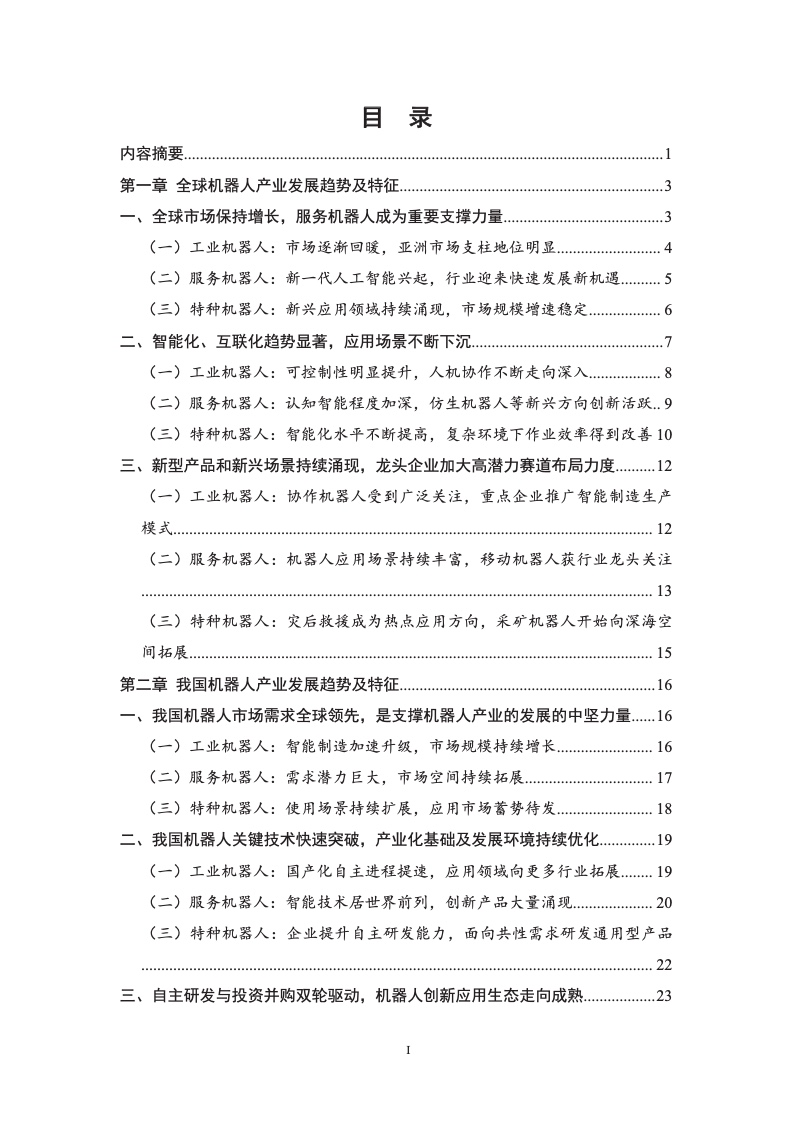
《报告》显示,当前中国机器人市场已进入稳定增长期。虽然在2019年期间受市场需求波动的影响,中国机器人市场规模出现轻微下滑,但由于率先突破疫情影响,机器人市场呈现加速复苏趋势,大量“非接触”式服务也为机器人应用提供了更为广阔的空间。2021年,中国机器人市场规模预计将达到839亿元,2016-2023年的平均增长率达到18.3%。其中工业机器人445.7亿元,服务机器人302.6亿元,特种机器人90.7亿元。
预计2021年,中国服务机器人市场规模将达到302.6亿元,高于全球服务机器人市场增速;到2023年,随着视觉引导机器人、陪伴服务机器人等新兴场景和产品的快速发展,中国服务机器人市场规模有望突破600亿元;中国工业机器人则进入复苏期,相比于2019年年装机量提升18.8%。预计2021年,中国工业机器人市场规模将达到445.7亿元;到2023年,国内市场规模进一步扩大,医疗、教育等领域需求成为主要推动力。
 
  
  
  
  
  
  
  
  
  
  
  
  
  
  
  
  
  
  
  
  
  
  
  
  
  
  
  
  
  
  
  
  
  
  
  
  
  
  
  
  
  
  
  
  
  
  
  
  
  
  
  
  
  
  
  
  
  
  
  
  
  
  
  
  
  
  
  
  
 

 
			 
			 
			 
			 
			 
			 
			 
			














