本次报告由Newzoo联合伽马数据联合发布。报告对于全球以及中国市场的元宇宙发展进行了深入的分析。话题包括诸如元宇宙的历史于演变、游戏生态系统的机遇和影响、消费者洞察、以及中国元宇宙发展状况等特别主题。
这份报告还采访了在实现元宇宙的道路上扮演着不同角色的关键企业,包括了The Sandbox、英伟达、Unity、世纪华通、元境等,并且在中国和全球做了大量大用户调研。
报告要点:
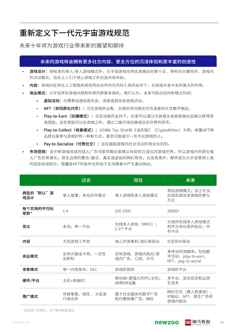
元宇宙的框架已经建立,但权威定义尚未形成。元宇宙不仅仅是虚拟现实。影视、音乐、快消、旅游等领域已经率先进入元宇宙,交通、网络安全、城建、医药等即将进入。元宇宙将成为游戏发展的下一阶段——从游戏即服务(Games-as-a-Service)到游戏即平台(Games-as-a-Platform)全球和中国的用户对元宇宙的认识有所差异(报告中有全球和中国用户调研)三大障碍阻碍元宇宙产业的发展。等等
 
  
  
  
  
  
  
  
  
  
  
  
  
  
  
  
  
  
  
  
  
  
  
  
  
  
  
  
  
  
  
  
  
  
  
  
  
  
  
  
  
  
  
  
  
  
  
  
  
  
  
  
  
  
  
  
  
  
  
  
  
  
  
  
  
  
  
  
 
 
			 
			 
			 
			 
			 
			 
			 
			














