当前,中小银行普遍开始采用数字技术辅助业务操作、客户服务、风险防控、运营管理等环节,由“数字化转型”迈入“数字化升级”全新发展阶段。《报告》显示,整体来看2021年中小银行在战略、组织、技术、应用、生态五个维度上得分均较2020年有了一定的提高,尤其是在组织(58.05)、技术(63.50)、应用(59.11)等维度上的得分增长明显。
从具体业务和技术来看,69.64%的受访银行重点在“手机银行、网上银行”领域发力,直销银行、基于社交平台的金融服务、线上供应链金融等线上业务普遍得到重视。作为一系列线上应用的底层支撑,大数据、云计算、人工智能、区块链等技术应用深度进一步加深,78.57%的受访银行已将移动互联网技术应用到生产中,73.21%的受访银行已将大数据技术应用到生产中。人工智能、区块链、物联网等技术也成为中小银行重点研究评估的对象。
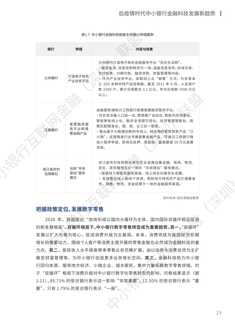
《报告》调研的案例显示,金融科技对于中小银行发挥地缘优势、区域经验优势,以及灵活高效的机制优势,降低成本扩大服务范围,更好地打造特色产品助力三农、小微、地方经济,发挥出了显著作用。九成以上的受访银行认为金融科技赋能乡村振兴,能够强化中小银行本地优势。其中66.07%的受访银行表示这一影响“非常重要”,28.57%的受访银行表示“重要”。多家中小银行围绕普惠金融、“双碳”等政策,推出纯信用信贷、个人碳账户,绿色金融等相关纯线上数字化产品,填补了传统金融服务市场空白,体现出金融科技对于金融创新的强大驱动能力。
在金融科技赋能下,中小银行打开服务边界,不断延展特色服务的触角。《报告》显示,48.21%的受访银行生态圈建设的重点是从金融、生活服务、社交、电商、餐饮、娱乐、出行、旅游等日常生活各方面入手,打造一站式应用服务平台,构建具备强大场景支撑的 APP生态圈。
 
  
  
  
  
  
  
  
  
  
  
  
  
  
  
  
  
  
  
  
  
  
  
  
  
  
  
  
  
  
  
  
  
  
  
  
  
  
  
 

 
			 
			 
			 
			 
			 
			 
			 
			














