《2022美妆私域运营指南》内容包括:美妆行业私域运营趋势及特点、美妆行业私域搭建、引流、运营转化以及经营管理等。从引流到转化,私域玩法全面具体;从小众到大牌,案例拆解深入浅出;另外还有常见问题分析,教你避开运营大坑。
1.搭建私域团队,要怎么做?
“私域运营团队的搭建,目前市面上主要有两种方式:一种是自建团队自主运营,另一种是寻找合适第三方公司代运营。”
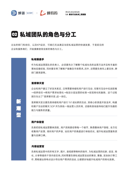
2.私域团队的角色与分工,要怎么做?
“过去的部门和岗位,以及KPI设定,可能已无法满足当前私域运营的快速发展,于是前沿的企业和服务商们,开始摸索使用全新的角色与分工。”
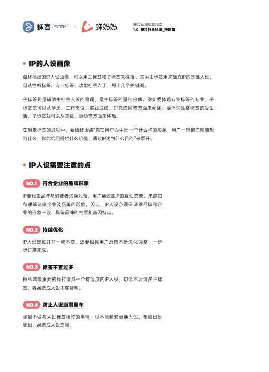
3.要不要打造私域IP?要怎么做?
“私域运营的最终目的是带来高转化,而高转化背后的用户心理需要经过一系列过程:认识 → 链接 → 信任 → 购买,在这过程中,第一步就是打造IP。”
  
  
  
  
  
  
  
  
  
  
  
  
  
 

 
			 
			 
			 
			 
			 
			 
			














