1、 数字化系统总体上的使用程度,店铺数量多(1000家以上)的A类品牌最高,其次是店铺数最少的C类品牌(店铺数少于100家),B类品牌最低(店铺总数100-999家)。
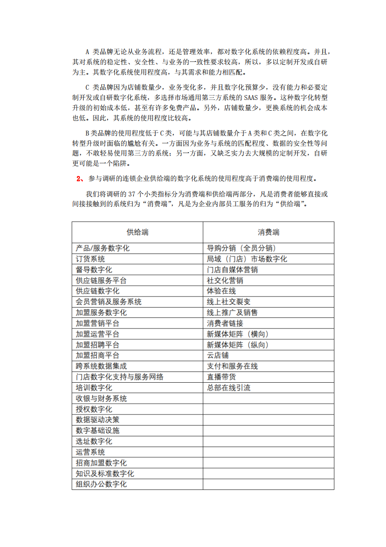
2、 参与调研的连锁企业供给端的数字化系统的使用程度高于消费端的使用程度。
我们将调研的37个小类指标分为消费端和供给端两部分,凡是消费者能够直接或间接接触到的系统归为“消费端”,凡是为企业内部员工服务的归为“供给端”。
本次调研数据显示,供给端数字化系统的使用程度为61.67%,比消费端数字化系统的51.28%高了约10个百分点。
3、 支付与收银系统的使用程度明显高于体验与引流数字化系统的使用程度,数字化收银系统与数字化支付和服务在线系统的使用程度相差无几。
此数据可以解读为生活服务类连锁企业对支付和收银系统的需求是基础性的刚性需求。同时,支付与收银系统本身的开发与应用起步早,原理与结构相对稳定,应用范围广;与数字化收银系统、支付和服务在线系统相比,体验与引流类的营销系统与工具具有产品品种多、玩法新、使用程度参差不齐的特点。而数字化营销与引流系统的应用场景纷繁复杂、层出不穷,其成熟度自然不如前者。并且,它还会继续衍生出更多新应用场景和新玩法。但是,它们重要性越来越明显,因此,其发展空间会大于支付与收银系统。
4、 数字化门店系统与数字化总部系统的使用程度基本平衡。
在数字化门店方面,与钱相关的收银系统和订货系统比与人(顾客与员工)相关的会员营销及服务系统和运营系统的使用程度相比,呈现出“钱“强”人“弱的特点。
这可以理解为:收银系统和订货系统均涉及资金流,是刚需,所以是生活服务业数字化最早起步的环节,使用程度就越高。
如果把门店使用的数字化系统比作末梢神经,总部使用的数字化系统就应该是中枢神经,是大脑;大脑经决定着神经系统的“智力”水平。
同理,数字化连锁企业的总部里,不仅需要职能部门的数字化,还需要整合统一的连锁体系的数字化。连锁企业总部某些职能的数字化只是局部的数字化,它无法从根本上改善连锁企业的能力。连锁体系的数字化才是衡量连锁企业数字化水平更重要的指标。
本次调研,我们既选择了组织办公、供应链、产品与服务、培训、督导、加盟以及门店选址&营建等7个角度作为衡量连锁企业主要的职能数字化水平的指标,也选择了跨系统的数据集成、数据驱动决策和知识及标准这3个方向的指标去衡量连锁体系的数字化水平。
调研数据(尤其是“重度依赖”数据)显示,数字化总部在职能方面的短板是加盟和开店(门店选址&营建管理),在连锁体系方面的短板是知识图谱(知识及标准的数字化)。
5、数字化连锁体系的软肋是知识及标准数字化
知识是知识体系的元素,知识体系是用特定的逻辑架构对碎片化知识的体系化整合后的知识的集合。知识图谱是数字化的知识体系。
我们以行业的知识及标准数字化(知识图谱)、跨系统数据集成和数据驱动决策三个指标衡量连锁经营管理体系的数字化。
调研发现,企业对知识及标准数字化(知识图谱)的重度依赖程度很低,仅仅为5%,但经常使用程度近50%,可以解读为这类企业的知识体系在进行数字化重构过程的初期,知识体系数字化重构活动活跃。
6、品牌使用第三方平台的情况
调研数据显示,参与调研的企业对第三方数字化平台有重度依赖和经常使用的连锁企业约有一半左右。
招聘平台的使用程度最高,原因可能与现实工作中员工的招聘比较困难有关;
加盟招商平台的使用程度低,可能与目前第三方招商平台(快招公司)加盟招商成本高、转化率低、加盟后成活率低有关;
加盟运营平台使程度最低,可能是连锁企业与平台服务的匹配度不高有关。
研究分析一个行业,即不能脱离行业的基本业务逻辑,也不能忽视社会和技术发展的大背景。数字化对于生活服务类连锁企业而言,即是大趋势,不可回避;又是新课题,需要借鉴和学习。此次调研试图从行业头部企业和数字化程度较高品牌的探索和实践中,去寻找经验教训背后的原因,发现转型升级的路径,为同行提供参考。
 
  
  
  
  
  
  
  
  
  
  
  
  
 

 
			 
			 
			 
			 
			 
			 
			 
			














