经历了两年疫情后,世界各地的组织正在适应新的工作方式。新冠疫情迫使许多 公司学会了远程工作。他们必须学会如何满足即时客户需求,同时提高敏捷性, 以适应仍充满未知的未来。其实,开源社区早在25年前已经开始使用这种工作 方式了。这些社区,以及加入这些社区的公司率先开始了分布式协作。而源自这 种创新的开源解决方案现已成为了市场中广受认可的发展之道。
在进行第4年“企业级开源现状:红帽调查报告”调查时,我们发现,开源开发 模式不仅没有出现放缓迹象,在疫情期间甚至出现了加速增长。更多公司开始基于开源项目向市场推出 产品,而Operate First、Fedora和Kubernetes等社区也在蓬勃发展。
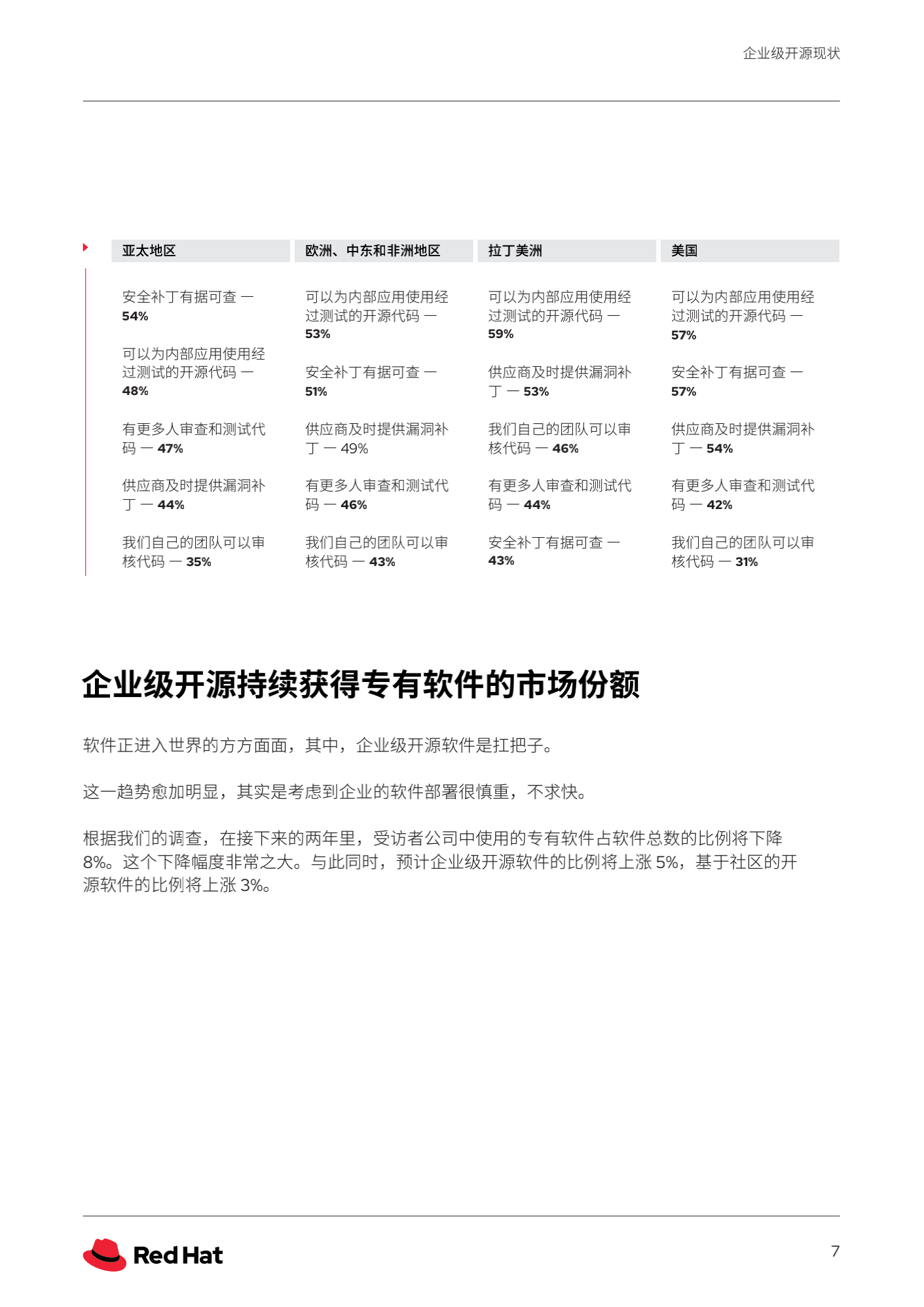
我们的这份报告旨在探寻为何企业领导者纷纷开始选择开源开发模式和基于此模式构建的技术,结果发 现,92%的受访IT决策者认为,企业级开源解决方案非常有助于解决他们面临的与新冠疫情相关的挑 战。*对此,我毫不惊讶,因为早在疫情开始之前,我就发现有许多企业已经开始向开放混合云过渡。 无论是有意的架构选择,还是在日新月异的市场环境中被迫为之,使用开源开发模式,以及开源代码构 建的云计算和不间断服务对几乎所有行业的企业来说,都越来越重要。
开放混合云支持创新,其提供的框架能将在本地运行(因为传统架构所限或有意设计)的应用和出色的 云提供商(私有或公共)联合起来,所有这些都是基于开源。这一点在报告中也有所体现,排除疫情带 来的挑战,95%的受访者表示,企业级开源对于他们组织的整体企业基础架构非常重要。
究其原因,开源开发模式可以推动并支持实现创新和敏捷IT。有些技术可以持续使用几十年甚至更久, 如今IT决策者们做出的决定将会长远地影响其公司之后的敏捷性和市场响应能力,无论是两年后,还是20年之后。在构建新的基础架构时,您也无法直接抛弃现有的系统和工具。您需要与它们配套的产品和 服务。这就是开源的价值所在。在第一年的报告中,我们指出:“现在的问题已经不是您的企业是否应 该采用开源技术;而是何时以及如何采用。”
这份报告包含了许多内容,但我希望大家了解,尽管开源开发模式几十年前就开始成为开发者、黑客和 有远见的人们各显身手的试炼场,但我们现在已经远远超越了这一点。它现在不仅是商业软件开发的主 流途径之一,从服务器机房到公共云,再到边缘甚至更大范围,也在为创新源源不断地提供澎湃动力。
Paul Cormier
红帽总裁兼首席执行官
 
  
  
  
  
  
  
  
  
  
  
  
  
  
  
 

 
			 
			 
			 
			 
			 
			 
			 
			














