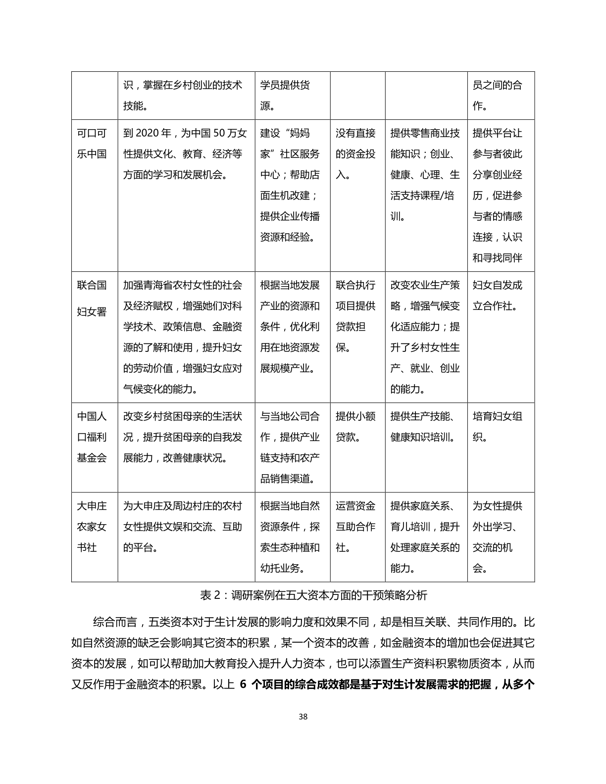
报告所调研项目均通过短期或长期培训,为农村女性提供物质资本、金融资本、人力资本、社会资本的支持,通过提高农村女性的自我认知能力、知识技能掌握和社会参与能力,从而帮助女性实现就业、创业,在获得经济收入的同时,最终提升农村女性的社会地位。
报告结论显示,通过多元化、符合地方本土发展文化的减贫和经济发展的方式,为贫困女性提供多维度的经济赋能支持,可以激发女性自主、自觉设计与决策自己生活的意愿和能力,提升农村女性参与家庭、社会生活的主动性,最终获得在家庭和社会中地位的提升。而每、一位农村女性的改变,又对整个家庭起到了带动和改观的巨大影响。
 
  
  
  
  
  
  
  
  
  
  
  
  
  
  
  
  
  
  
  
  
  
  
  
  
  
  
  
  
  
  
  
  
  
  
  
  
  
  
  
  
  
  
  
  
  
 

 
			 
			 
			 
			 
			 
			 
			 
			














