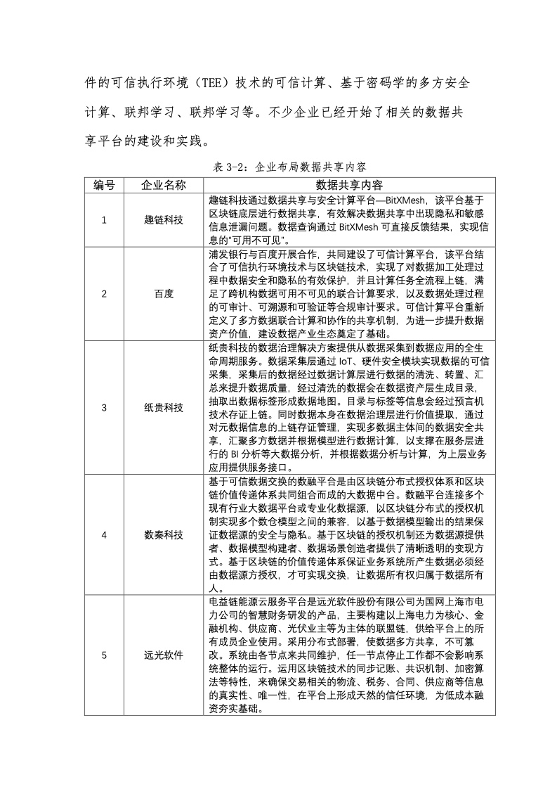
在本次论坛上,清华大学社会治理与发展研究院联合中关村大数据联盟、神策研究院等机构共同发布《2021中国区块链产业生态地图报告(第三期)》(以下简称“产业地图”),清华大学社会治理与发展研究院研究主管高彩霞对产业地图进行解读。
截止目前,产业地图已发布三期,旨在分析产业发展形势,输出产业发展成果,推出行业典型案例,以便推进我国区块链技术创新和产业发展,促进区块链技术赋能实体经济。产业地图构建了MAPS模型,用于区块链企业微观分析,其数据验证结果显示对区块链产业总体发展情况的描述具备相对可信的参考价值。
 
  
  
  
  
  
  
  
  
  
  
  
  
  
  
  
  
  
  
  
  
  
  
  
  
  
  
  
  
  
  
  
  
  
  
  
  
  
  
  
  
  
  
  
  
  
  
  
  
  
  
  
  
  
  
  
  
  
  
  
 

 
			 
			 
			 
			 
			 
			 
			 
			














