《报告》围绕人工智能金融应用现状、问题挑战与解决思路、建立多元化评价体系以及发挥认证价值,助力人工智能治理等角度进行了分析。根据《报告》,目前人工智能金融应用评价内容看,可总体分为“数据安全”、“算法应用评价”和“服务能力评价”三个层次。
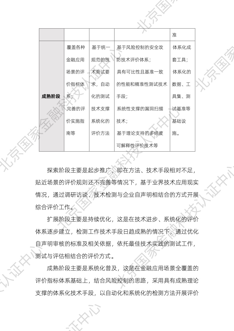
其中,数据安全评价是指对数据安全生命周期内的安全保护机制的作用,保护措施的效果进行评价,严防数据误用、滥用,切实保障金融数据和个人隐私安全;算法应用评价是指金融应用场景下算法表现的评价,更专注于算法本身;服务能力评价是指人工智能金融应用作为产品服务的能力,是算法应用评价的延伸与拓展,包括环境、系统、管理能力等。
 
  
  
  
  
  
  
  
  
  
  
  
  
  
  
  
  
  
  
  
  
  
  
  
  
  
  
  
  
  
  
  
  
  
  
  
 

 
			 
			 
			 
			 
			 
			 
			 
			














