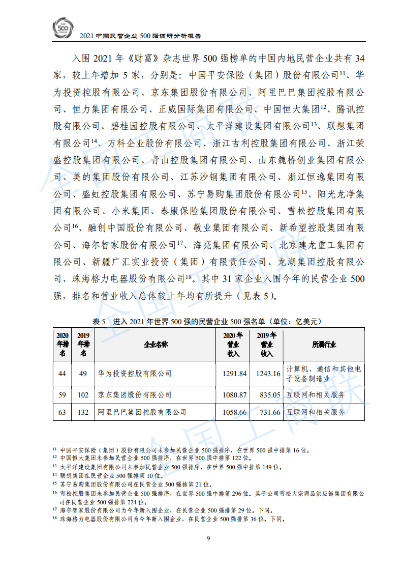
民营企业500强入围门槛达235.01亿元,比上年增加32.97亿元;制造业民营企业500强入围门槛达100.51亿元,比上年增加11.33亿元;服务业民营企业100强入围门槛达322.76亿元,比上年增加33.25亿元。13家企业营业收入超3000亿元,其中,华为投资控股有限公司(8913.68亿元)、京东集团(7686.24亿元)、恒力集团有限公司(6953.36亿元)、正威国际集团有限公司(6919.37亿元)、阿里巴巴(中国)有限公司(6442.08亿元)等5家企业营业收入超过6000亿元。华为投资控股有限公司以8913.68亿元的营业收入规模,连续六年位居民营企业500强榜首、制造业民营企业500强榜首。京东集团位居服务业民营企业100强首位。资产总额超过千亿规模的企业有98家,比上年增加18家。中国民生银行股份有限公司以6.95万亿元的规模位居民营企业500强资产总额榜首。共有31家内地民营企业500强入围世界500强。
一、经营情况。民营企业500强的营业收入总额35.12万亿元,增长16.39%。资产总额50.73万亿元,增长37.25%。税后净利润1.97万亿元,增长41.40%。民营企业500强销售净利率、资产净利率、净资产收益率分别比上年(末)增加0.99、0.45、1.71个百分点,人均营业收入和人均净利润增速较上年分别增加2.31、23.60个百分点,总资产周转率较上年末下降7.47个百分点。
二、社会贡献情况。民营企业500强纳税总额达1.36万亿元,占全国税收总额的8.84%。纳税额超过500亿元的企业共4家,分别是:华为投资控股有限公司(903.00亿元)、万科企业股份有限公司(867.29亿元)、碧桂园控股有限公司(653.00亿元)、阿里巴巴(中国)有限公司(507.50亿元)。民营企业500强员工总数1109.11万人,增长6.26%,占全国就业人员的1.48%,较上年增长0.09个百分点。其中,京东集团员工人数最多,达36.91万人。269家500强企业通过公益扶贫、产业扶贫、就业扶贫等方式,参与精准脱贫攻坚战。
三、产业分布情况。第二产业入围企业319家,其中,制造业企业277家,继续保持主导地位。第三产业入围企业177家,比上年增加13家,资产总额和营业收入总额分别占500强的66.35%和38.89%。民营企业500强前十大行业共包含315家企业,比上年减少5家,黑色金属冶炼和压延加工业、房地产业、综合、建筑业继续位居前四位。
四、技术创新情况。民营企业500强中,研发人员占员工总数超过3%的企业229家,超过10%的企业120家。研发经费投入强度超过3%的企业62家,超过10%的企业7家。华为投资控股有限公司以1419.00亿元的研发投入,继续位居首位。民营企业500强中,有394家企业的关键技术主要来源于自主开发与研制,409家企业通过自筹资金完成科技成果转化。九成左右的民营企业500强已实施或计划实施数字化转型。民营企业500强有效专利数量较上年增长3.64%,国内有效商标注册量较上年增长36.06%。
五、参与国家重大决策部署情况。500强企业中有354家企业参与乡村振兴战略,246家企业参与“两新一重”建设,183家参与混合所有制改革。350家500强企业参与了区域协调发展战略,其中,参与长三角区域一体化发展、长江经济带发展、西部大开发、粤港澳大湾区建设的企业数量最多,分别为170家、159家、122家和122家。471家500强企业采取优化资产结构、专注实体经济、降低财务杠杆等措施,参与防范化解重大风险攻坚战。409家500强企业采取加强资源节约与利用、引进先进环保技术和装备、加强绿色产品创新等措施,参与污染防治攻坚战。
六、走出去和参与“一带一路”建设情况。民营企业500强出口总额1323.22亿美元,比上年增加110.81亿美元,增幅为9.14%,占我国出口总额的5.11%,比上年增加0.26个百分点。191家500强企业参与“一带一路”建设,与上年基本持平。民营企业500强海外投资小幅下滑,开展海外投资的企业有229家,海外投资项目(企业)1815项(家),降幅分别为5.76%、2.31%;实现海外收入(不含出口)8305.49亿美元。
七、依法合规诚信经营情况。457家500强企业已建立健全法律风险控制体系和预警防范机制,448家企业已形成讲法治、讲规则、讲诚信的企业法治文化,423家已推进厂务公开和民主管理。民营企业500强持续深化企业信用建设,建立企业诚信文化、建立企业信用制度体系的企业数量分别为472家、436家,占500强的94.40%、87.20%。已建立守法合规经营制度、预防财务违规制度、遵守商业道德制度的500强企业数量分别为450家、422家、395家,占500强的90.00%、84.40%、79.00%。
 
  
  
  
  
  
  
  
  
  
  
  
  
  
  
  
  
  
  
  
  
  
  
  
  
  
  
  
  
  
  
  
  
  
  
  
  
  
  
 

 
			 
			 
			 
			 
			 
			 
			 
			













