报告显示中年男性是网约车司机主力军,但从业时间多在3年以下。整个网约车行业司机流动性非常大,不少司机从业时间仅为三个月以内,甚至只有十几天,这主要是因为有些司机对于行业及平台规则、政策和福利并不了解,实际上路后心理落差大所导致的。
从网约车司机专职及兼职状况分布上看,专职司机占据网约车市场的半壁江山,占比约77.51%,而兼职网约车司机仅占22.49%。半数以上平台司机驾驶车辆为非自有车辆,其来源于所属出租车公司或者平台合作的租车公司,每月需交纳一定“份子钱“或租金。这笔租金数目不小,基本在6000元左右,有些司机想要租赁环境更好的车辆,则可能每月需要上交近万元的租金。
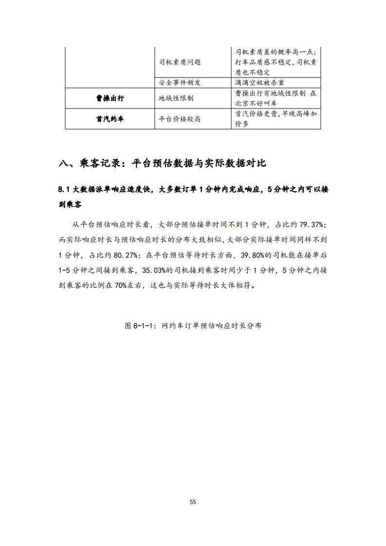
从《调研报告》数据来看,出行平台的乘客群体呈现“年轻化”特征,对早晚高峰出行有较多需求。在出行选择方面,网约车已成为绝大多数乘客首选,74.75%的乘客会选择通过滴滴平台打车。在打车偏好理由方面,安全性、响应时长、以及价格和补贴、车内环境和司机素质均是乘客在打车时会考虑的因素。

















