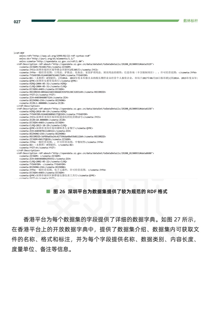
香港于2011年上线了政府数据开放平台“资料一线通”。自2015年以来,粤港澳大湾区上线的地方政府数据开放平台数量逐年增长。目前,粤港澳大湾区的两个特别行政区与九个城市都已上线了数据开放平台。
截至2021年6月,粤港澳大湾区各地的开放数林指数等级如下表所示。深圳、香港开放数林综合等级最高,为A+等级;广州、东莞紧随其后,为A等级;其次是江门、澳门和中山等地。
在单项维度上,香港在准备度和利用层上表现最优,深圳在平台层和利用层上处于领先地位,都进入了A+等级。
综合等级较高的地方主要集中在香港、深圳、东莞、广州这一条绿色“林带”上。
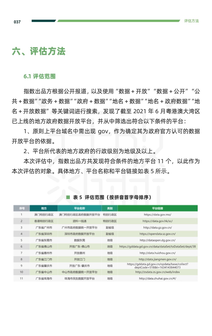
报告还从准备度、平台层、数据层和利用层四个维度推介了粤港澳大湾区的一些标杆案例,以供各地进行对标分析 。
截至2021上半年,深圳、香港和广州开放的有效数据集的总数最高,均开放了超过一千个数据集。
东莞平台开放的有效数据集的容量最高,达到2.6亿,其次是深圳和香港平台,总容量均超过了5千万。

















