多家联合国机构今天联合发布的《世界粮食安全和营养状况》报告指出,2020年世界饥饿状况急剧恶化,而非洲饥饿人数激增幅度最为显著。新冠疫情的冲击可能是造成这一状况的主要原因。去年全球大约十分之一的人口面临食物不足的困境。这一数字表明,各国亟需付出巨大努力,才能实现在2030年之前消除饥饿的承诺。
该报告是新冠疫情暴发后发布的第一份此类全球评估报告。报告由联合国粮食及农业组织、国际农业发展基金、联合国儿童基金会、联合国世界粮食计划署和世界卫生组织联合发布。
报告表示,在2015年前后,饥饿现象已开始呈上升之势,使持续消除饥饿问题的希望出现逆转。令人不安的是,在2020年,无论是从绝对数量还是占比来看,饥饿人数都在急剧增加,增幅超过了人口增速:据估计,去年的食物不足发生率约为9.9%,高于2019年的8.4%。
一半以上的食物不足人群集中在亚洲;三分之一以上位于非洲;还有一小部分身处拉丁美洲及加勒比区域。但是,非洲是饥饿人数增幅最大的区域,食物不足人数占总人口的21%,是其他区域的两倍多。
中度或严重粮食不安全发生率在过去一年大幅飙升,相当于过去五年增幅的总和。性别不平等问题不断加深:2020年,遭受粮食不安全的男女性别比为1:1.1。
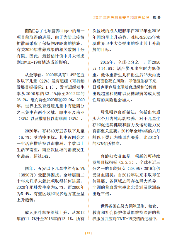
各种形式的营养不良依然广泛存在,儿童遭受严重影响。2020年,估计有超过1.49亿五岁以下儿童发育不良,或身高不达标;超过4500万五岁以下儿童身体消瘦,或体重不达标;近3900万五岁以下儿童超重。近三分之一的育龄妇女患有贫血症。
世界上食物不足人口半数以上、约4.18亿生活在亚洲。与2019年相比,2020年亚洲的饥饿人数增加了5700万。
全球十分之九以上的发育迟缓儿童、十分之九以上的消瘦儿童以及十分之七以上的超重儿童生活在非洲和亚洲。受营养不良困扰的五岁以下儿童多数生活在非洲和亚洲。
报告指出,在世界多个地区,新冠疫情引发了严重的经济衰退,危及食物获取。然而,即使在疫情暴发之前,饥饿已开始蔓延;应对营养不良的努力进展滞后。面临冲突、极端气候或经济衰退影响,或存在严重不平等的国家往往形势更为严峻。报告指出,所有这些问题都是造成粮食不安全的主要因素,而粮食不安全又会加剧这些问题的严重程度。
报告估计,按照当前趋势,距离在2030年实现可持续发展目标2“零饥饿”,还有近6.6亿人的饥饿问题尚待解决。其中,约有3000万人可能受到疫情的持续影响。
往期报告一直强调,包括儿童在内的亿万民众面临着粮食不安全风险。五家联合国机构的负责人在今年报告的前言中表示:不幸的是,疫情仍在继续暴露粮食体系中存在的问题,这些都威胁着世界各地人民的生命和生计。
尽管对加强外交领域的势头寄予厚望,但五位机构负责人强调,世界处于”紧要关头”:即将召开的联合国粮食体系峰会、营养促增长峰会以及有关气候变化的第26次缔约方大会在今年带来了宝贵机遇,希望能够通过粮食体系转型推进在粮食安全和营养方面取得进展。
他们表示,这些会议的成果”必将继续推动‘联合国营养行动十年’下半程的发展”。目前,这项全球政策承诺尚未进入大踏步落实阶段。
今年的报告进一步概述了六大”转型途径”,并指出,为了取得成功,必须制定一套”协调一致的政策和投资组合”,应对造成饥饿和营养不良的多种不利因素。
报告敦促政策制定者采取以下行动:
报告还呼吁营造”有利的治理机制和制度环境”,使转型成为可能。报告要求政策制定者广泛征求意见;为妇女和青年赋与权能;进一步提供数据和新技术。
最重要的是,报告敦促世界各国必须立即采取行动。否则,引发饥饿和营养不良的不利因素还会卷土重来,势头会更加猛烈,在新冠疫情结束后还将造成长期影响。
 
  
  
  
  
  
  
  
  
  
  
  
  
  
  
  
  
  
  
  
  
  
  
  
  
  
  
  
  
  
  
  
  
  
  
  
  
  
  
 

 
			 
			 
			 
			 
			 
			 
			














