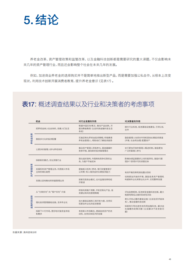
资产管理行业即将经历重大转型,这对社会发展也会产生更加广泛的影响:个人投资将日趋成熟理性,国内实体经济将能利用专业管理的新型资金池,推动未来的经济增长。在后疫情时代,这一转型尤为重要。
世界经济论坛致力于为中国和全球金融体系的主要领导人提供合作平台,加快行业转型,促进行业稳定发展,持续满足客户需求并推动未来经济增长。世界经济论坛召集领导人社区,在论坛知识合作伙伴奥纬咨询(Oliver Wyman)的鼎力支持下, 于2019年12月在复旦大学泛海国际金融学院召开研讨会,探究行业发展问题;领导人社区之后在世界经济论坛2020达沃斯年会上再次齐聚一堂,共议未来发展。
世界经济论坛“塑造金融与货币体系的未来”平台在主办这些会议后,又开展了广泛的专家访谈和深入的社区调查。中外资产管理公司、公共部门和学术界的利益相关者纷纷建言献策,就行业发展提出了自己的见解和观点。

















