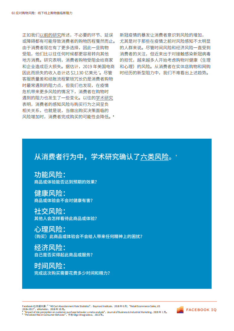
新冠疫情的蔓延引发了全球性的消费行为剧变。根据 IBM 的估计,全国封锁、非必需品零售店开门受限以及新冠病毒感染威胁加速了电商的普及,将进度提前了五年之多。
随着消费者逐步适应新的购物方式,品牌与零售商有必要了解他们的行为与期望,这样方能取得成功。本报告将探讨全球消费者购物行为的五大转变。首先,我们会介绍消费者做出购买决策的新流程以及对价值的新定义。接着,我们会分析在消费者应对更多风险,适应新的购物方式的过程中,新出现且会影响他们线上线下购物的阻力点有哪些。
再下来,我们将重点介绍实体店购物和网购在“重体验”与“重交易”之间的角色反转。然后,我们会从地理空间上研究消费者的购物趋势,因为越来越多的消费者在支持本地商家的同时,也在接纳跨境购物。最后,我们将简要介绍新的忠诚度等式。掌握此等式将能帮助品牌吸引回头客,即便是在消费者面临着纷繁选择和干扰的当下。
















