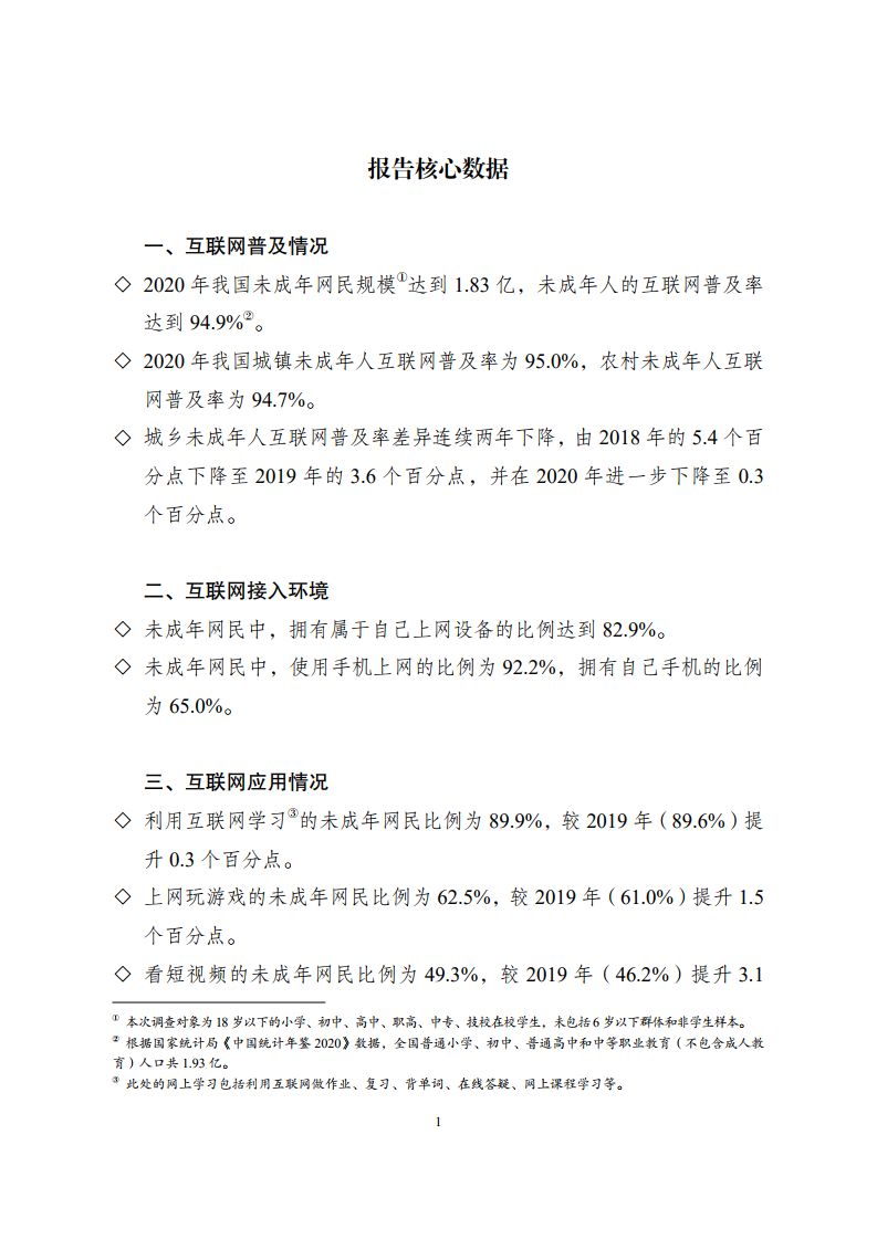
报告显示,未成年网民规模持续增长,触网低龄化趋势更为明显。2020年,我国未成年网民达到1.83亿人,互联网普及率为94.9%,比2019年提升1.8个百分点,高于全国互联网普及率(70.4%)。超过三分之一的小学生在学龄前就开始使用互联网,而且呈逐年上升趋势,随着数字时代发展,孩子们首次触网的年龄越来越小。
城乡未成年人互联网普及率基本拉平,但在具体网络应用上存在差异。城乡未成年人互联网普及率差异连续两年下降,由2018年的5.4个百分点下降至2019年的3.6个百分点,2020年进一步下降至0.3个百分点。网络应用方面,城镇未成年网民使用搜索引擎、社交网站、新闻、购物等社会属性较强的应用比例均高于农村6个百分点以上,而农村未成年网民使用短视频、动画或漫画等休闲娱乐的比例则高于城镇。
大部分未成年人拥有自己的上网设备,新型智能终端普及迅速。手机是未成年网民的首要上网设备,使用比例达到92.2%。未成年网民拥有属于自己上网设备的比例达到82.9%,其中,拥有手机的超过六成(65.0%),其次为平板电脑(26.0%)。约四分之一使用智能手表(含电话手表)上网。随着智能设备、可穿戴设备等相关产业日趋成熟,以及5G网络逐渐铺开,智能手表等新型智能设备在未成年人中普及迅速,拓展了未成年人的上网环境。
网络仍然是未成年人重要的学习阵地,同时新兴网上娱乐社交活动受众递增。学习、听音乐、玩游戏、聊天是近几年未成年人中排名靠前的网络活动。未成年网民通过互联网学习课外知识、接受在线教育辅导的比例持续增长,比2018年提高7个百分点以上。新冠肺炎疫情发生后,互联网成为“停课不停学”的重要保障,93.6%的未成年网民在疫情期间通过网课进行学习。作为新兴娱乐方式,未成年人看短视频的比例从2018年的40.5%增长到49.3%;参加粉丝应援的也达到8.0%,其中主要参与者为初中生。









