2021年5月28日,《中国互联网游戏企业社会责任研究报告》(以下简称《报告》)在京发布,该报告由责任云研究院、豹变研究院联合编制,是“互联网企业社会责任指数”研究的第二期报告。
2020年新冠肺炎疫情肆虐,人民群众线下活动受限,持续火热的“宅经济”推动游戏行业迅猛发展,2020年国内游戏市场营销总额达2786.87亿元,同比增长20.71%。而另一方面,随着国家新闻出版署于2019年发布《关于防止未成年人沉迷网络游戏的通知》、新修订的《中华人民共和国未成年人保护法》增设“网络保护”专章(自2021年6月1日起施行),游戏企业在保障青少年身心健康等方面被赋予更高的要求和期待。
为更好梳理游戏行业发展现状,促进游戏行业蓬勃健康发展,责任云研究院成立课题组,筛选出25家品牌认可度高、社会关注度高的互联网游戏企业,深入研究样本企业的履责表现,通过构建背对背的评价体系,形成“中国互联网游戏企业社会责任指数”。
以下为报告全文:
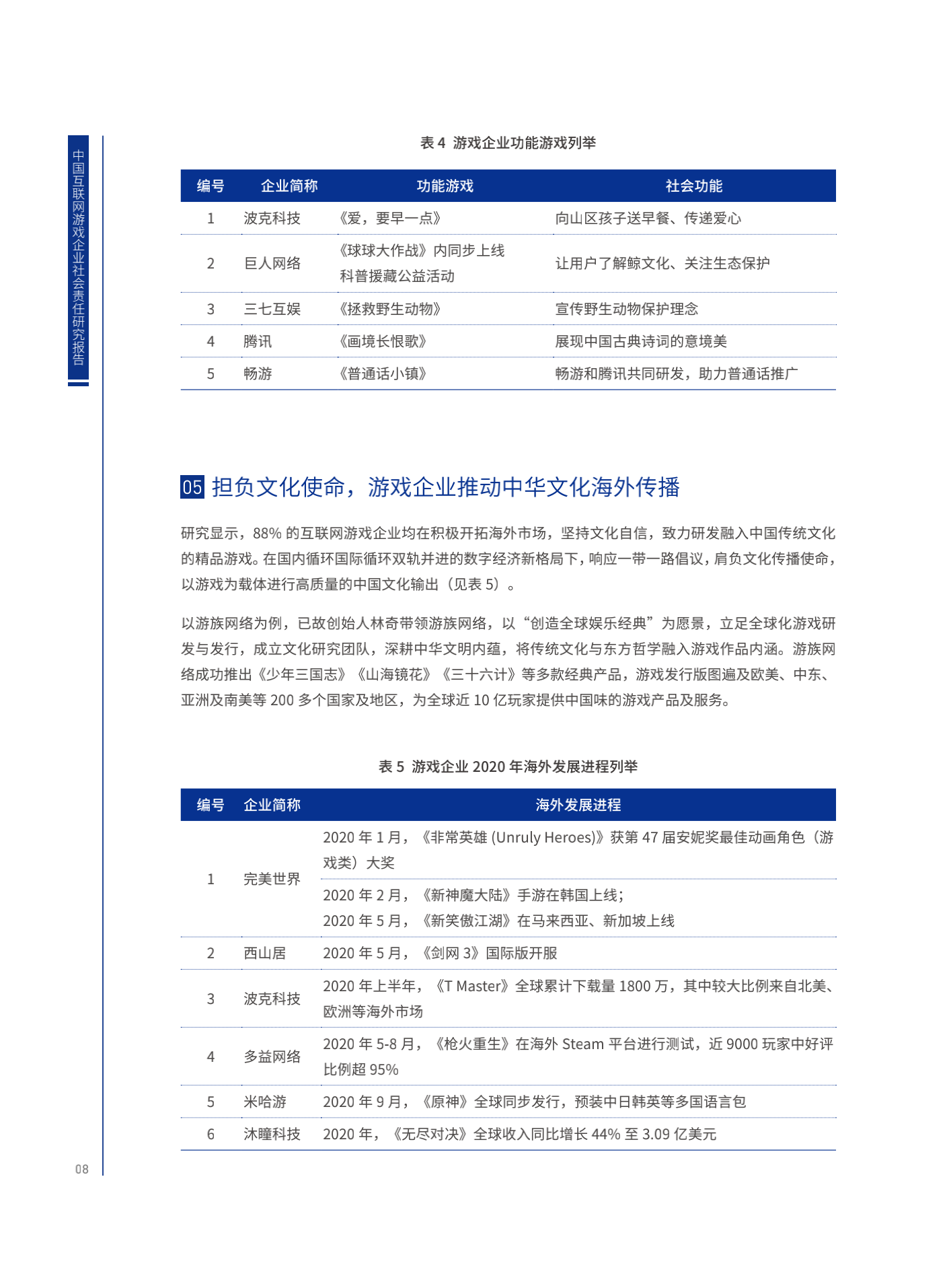
0517中国互联网游戏企业社会责任研究报告_18.png)








