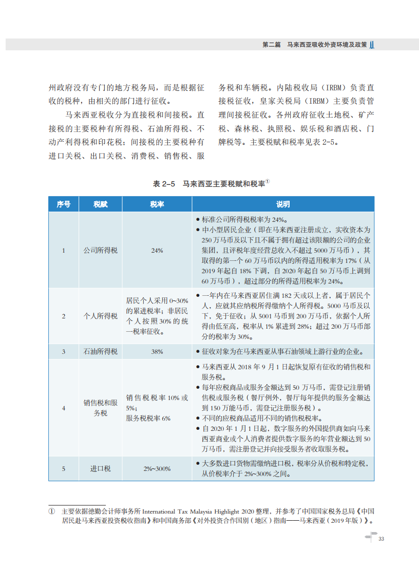
在你准备赴马来西亚(Malaysia,以下简称“马”)开展投资合作之 前,你是否对马来西亚的投资合作环境有足够的了解?那里的政治、经济 和社会文化环境如何?有哪些行业适合开展投资合作?在马来西亚进行 投资合作的商务成本是否具有竞争力?应该怎样办理相关审核手续?当 地规范外国投资合作的法律法规有哪些?在马来西亚开展投资合作应特 别注意哪些事项?一旦遇到困难该怎么办?如何与当地政府、议会、工会、 居民、媒体以及执法部门打交道?《对外投资合作国别(地区)指南》系 列丛书之《马来西亚》将会给你提供基本的信息,成为你了解马来西亚的 向导。

















