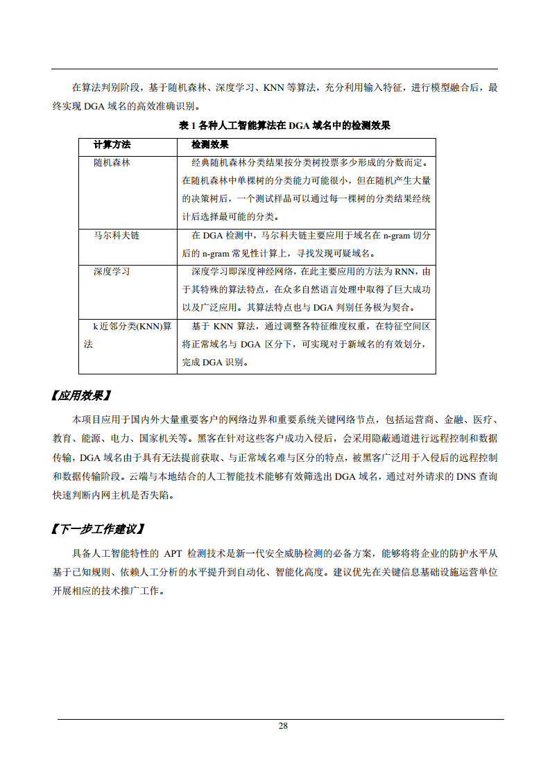
新一轮科技革命和产业变革正在萌发,在 5G、大数据、云计算、深度学习等新技术的共同驱动 下,人工智能(AI)作为新型基础设施的重要战略性技术加速发展,并与社会各行各业创新融合,引发链 式变革。
特别是在网络空间安全防护领域,人工智能在威胁识别、态势感知、风险评分、恶意检测、不良 信息治理、骚扰诈骗电话检测、灰黑产识别等方面有其独特的价值和优势,应用需求呈现跨越式发展,产 生了显著的溢出效应。
为探索解决行业安全应用前沿问题,打造 AI in Security(人工智能赋能安全)最佳 实践“样板间”,并推动全球信息通信行业对人工智能在在安全领域形成共识,形成普及应用和规模发展, 提升网络空间智能安全防护水平,特编制本案例集。

















