《报告》指出,新中国成立70多年来,我国的营养保障和供给能力显著增强,人民健康水平持续提升,人均期望寿命从35岁提高到77.3岁,居民营养不足与体格发育问题持续改善,主要表现在居民膳食能量和宏量营养素摄入充足,优质蛋白摄入不断增加,居民平均身高持续增长,农村5岁以下儿童生长迟缓率显著降低,这些都是食物供应充足、膳食质量提高的主要贡献。
受社会经济发展水平不平衡、人口老龄化和不健康饮食生活方式等因素的影响,我国仍存在一些亟待解决的营养健康问题。一是膳食不平衡的问题突出,成为是慢性病发生的主要危险因素。高油高盐摄入在我国仍普遍存在,青少年含糖饮料消费逐年上升,全谷物、深色蔬菜、水果、奶类、鱼虾类和大豆类摄入普遍不足。二居民生活方式明显改变,身体活动总量下降,能量摄入和消耗控制失衡,超重肥胖成为重要公共卫生问题,膳食相关慢性病问题日趋严重。三是城乡发展不平衡,农村食物结构有待改善。农村居民奶类、水果、水产品等食物的摄入量仍明显低于城市居民,油盐摄入、食物多样化等营养科普教育急需下沉基层。四是婴幼儿、孕妇、老年人等重点人群的营养问题应得到特殊的关注。五是食物浪费问题严重,居民营养素养有待提高。
《报告》汇集分析了膳食与健康研究的新证据
长期平衡膳食模式对相关慢性病有利
在《食物与健康—科学证据共识(2016)》的基础上,工作组进行了近5年证据更新,收集了30余种不同食物(及加工食品)与健康、膳食模式与健康、身体活动与健康等国内外科学研究文献,参照世界卫生组织(WHO)指南及GRADE评价体系,进行证据评价,提出了我国食物与健康证据评价方法和结论推荐意见,并组织了几十位营养学、医学、流行病学等学科的专家进行了分析讨论,综合评价了200余条食物与健康的科学建议、膳食模式与健康的科学推荐以及身体活动与健康的科学指导。
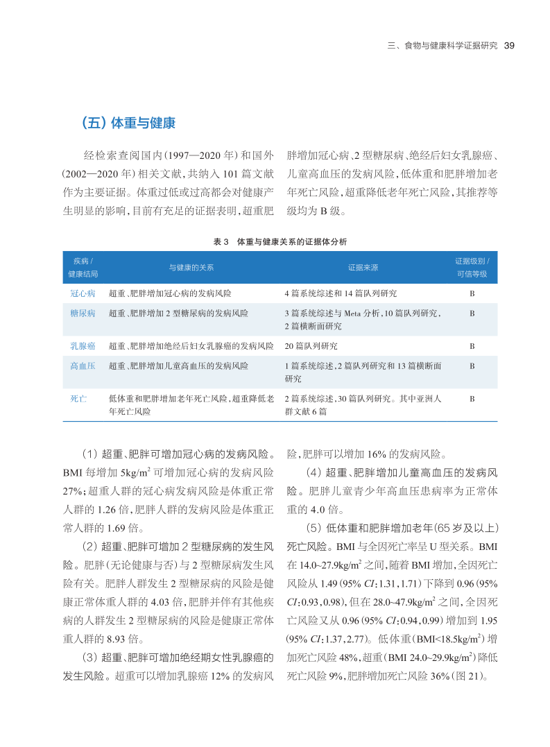
《报告》显示,随着社会经济的发展和居民膳食模式、生活方式的明显改变,各种类食物摄入量过高或过低与疾病风险之间的关联已有较多的证据,《报告》中汇总了与主要健康结局风险降低相关联的膳食因素主要有:全谷物、蔬菜、水果、大豆及其制品、奶类及其制品、鱼肉、坚果、饮水(饮茶)等,证据等级均为B级。过多摄入可增加不良健康结局风险的膳食因素主要有:畜肉、烟熏肉、食盐、饮酒、含糖饮料、油脂等,证据等级均为B级及以上。
《报告》中还特别强调了膳食模式的重要性。近年来,膳食与健康的关系已从单一营养素或单一食物转向膳食模式与整体健康状况或疾病风险关联的研究。平衡膳食模式是根据营养科学原理和居民膳食营养素参考摄入量而设计的。长期遵循平衡膳食模式,是健康长寿和预防膳食相关慢性病的重要基石,并可以降低全因死亡风险。中国人群不同膳食模式对健康结局的影响研究结果显示,以多蔬菜水果、多鱼虾水产品、经常吃奶类和大豆制品、适量的谷类和肉禽类、烹调清淡少盐为主要特点的江南地区模式,代表了东方健康膳食模式。具有这些膳食特点的地区,人群发生超重肥胖、2型糖尿病、代谢综合征和脑卒中等疾病的风险均较低。
《报告》还提供了维持健康体重和身体活动与健康关联的证据。有证据证明体重过低或过高都会对健康产生明显的影响,证据等级为B级。目前有充足的证据表明,身体活动不足可导致体重过度增加,多进行身体活动不仅有利于维持健康体重,还能降低肥胖、2型糖尿病、心血管疾病和某些癌症等疾病发生风险和全死因死亡风险,改善脑健康,其推荐等级均为A级。
《报告》汇集研究了世界各国膳食指南关键推荐
《报告》中通过对世界各国46个英文版本的膳食指南全文、91个来自不同国家(地区)的膳食指南图形进行梳理,汇集研究了相关关键推荐、食物信息和消费指导的信息。各国指南推荐条目中关键词出现的频率最高的十个关键词如下:“蔬菜/水果”“盐/钠”“脂肪”“糖”、“体育运动”“水”“奶及制品”“谷物”“鱼”“食物多样性”。世界各国膳食指南越来越更加关注膳食模式的平衡、合理及健康,不同地区和国家根据各自的膳食特点,提出不同的健康膳食模式,如地中海饮食模式、DASH饮食模式、美式健康膳食等。《报告》采用文献检索综述的方法阐述了国内外具有代表性膳食模式和健康关系研究结果。









